HOME   LIST
‹–   –›

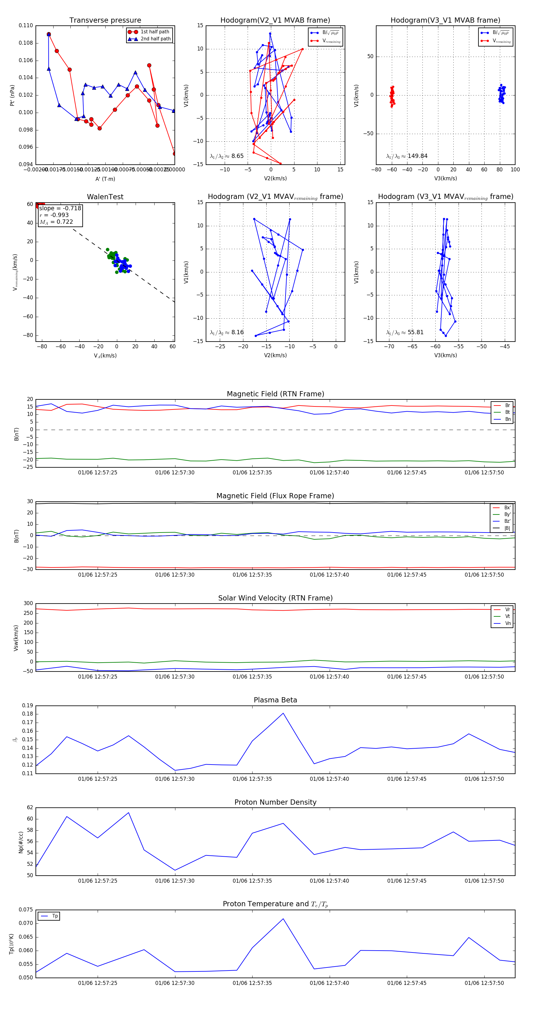
Flux Rope in 2024

Flux Rope Event 2024-01-06 12:57:21 ~ 2024-01-06 12:57:52 (32 seconds)


plot