HOME   LIST
‹–   –›

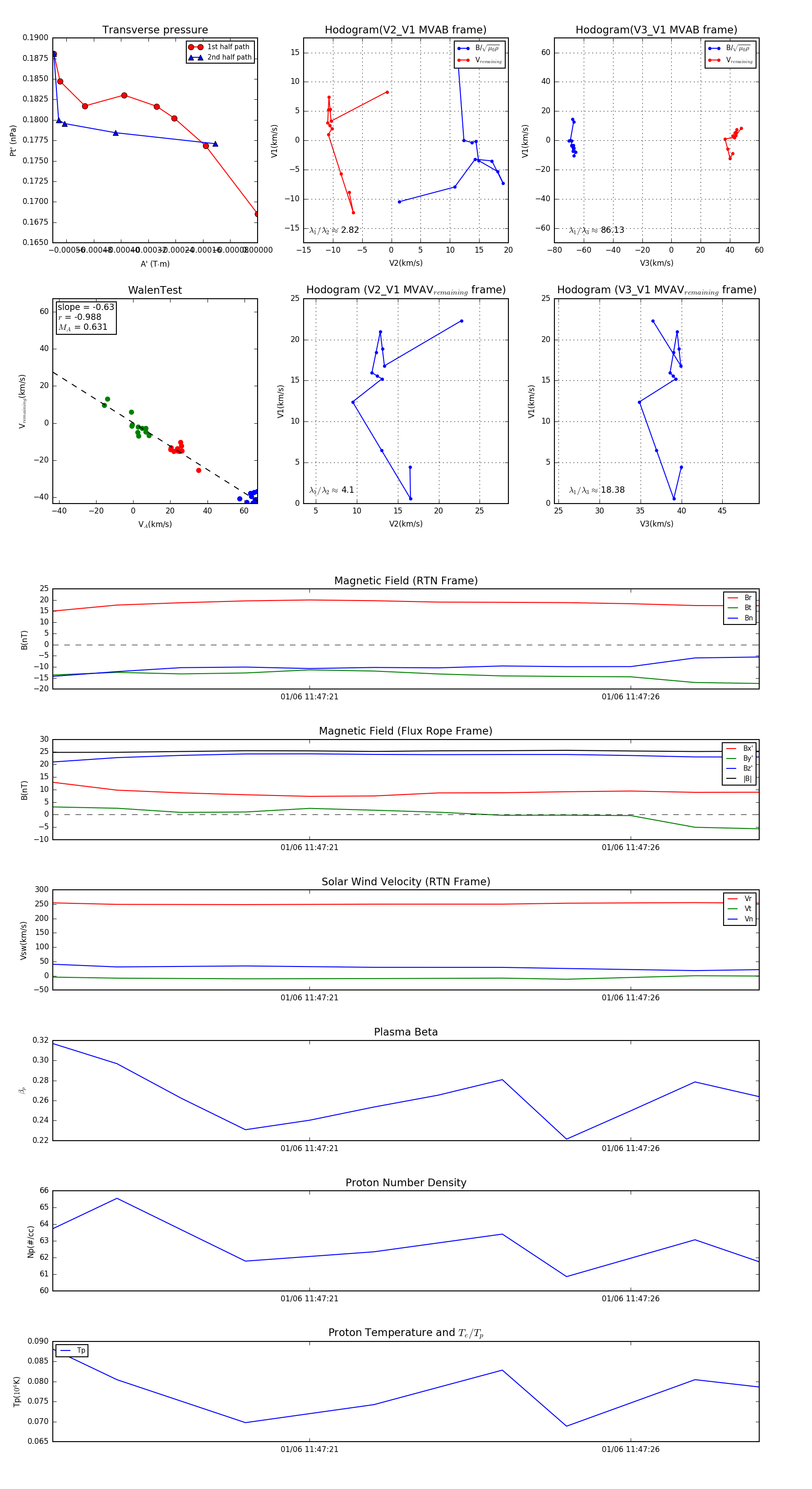
Flux Rope in 2024

Flux Rope Event 2024-01-06 11:47:17 ~ 2024-01-06 11:47:28 (12 seconds)


plot