HOME   LIST
‹–   –›

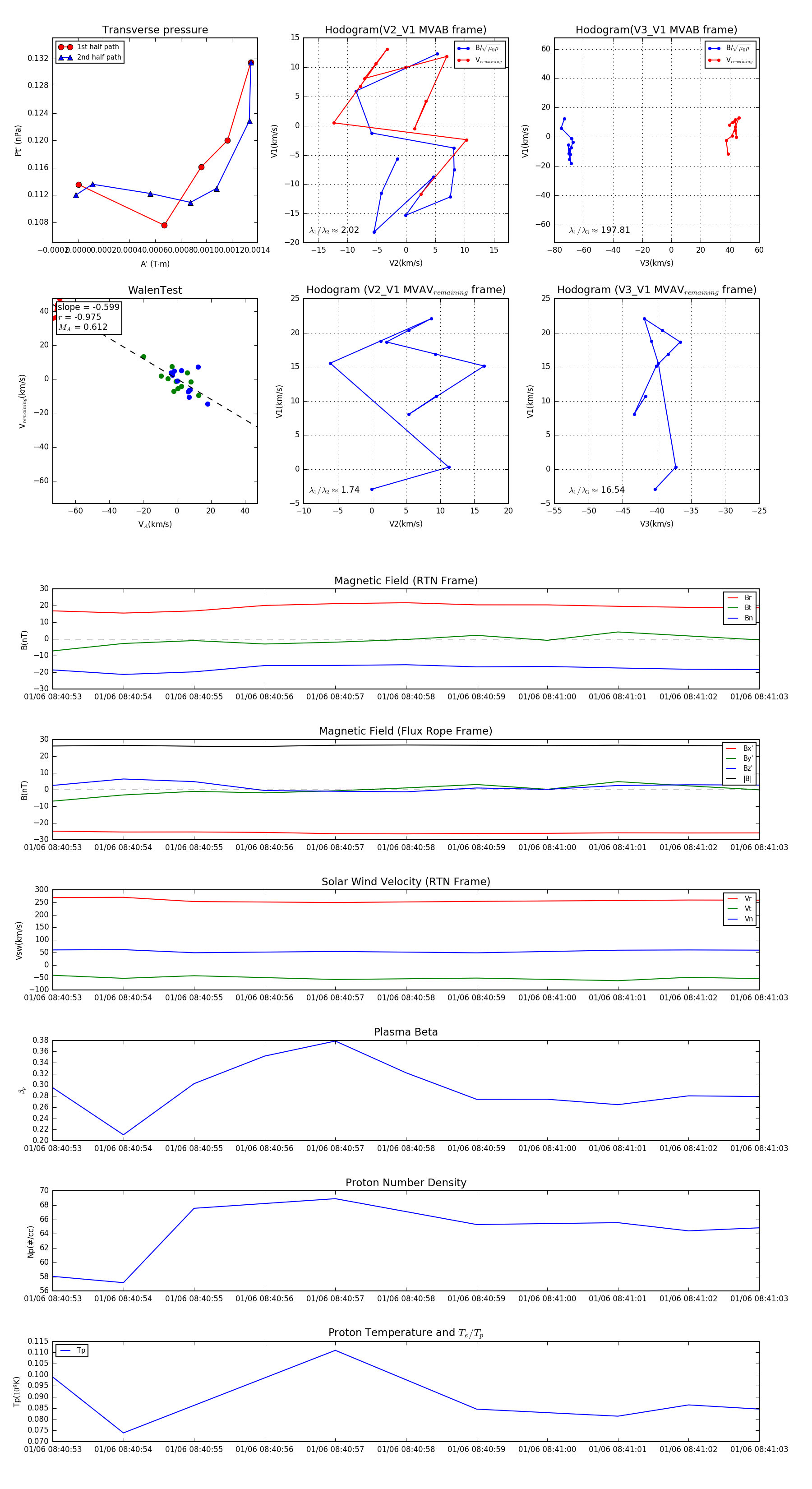
Flux Rope in 2024

Flux Rope Event 2024-01-06 08:40:53 ~ 2024-01-06 08:41:03 (11 seconds)


plot