HOME   LIST
‹–   –›

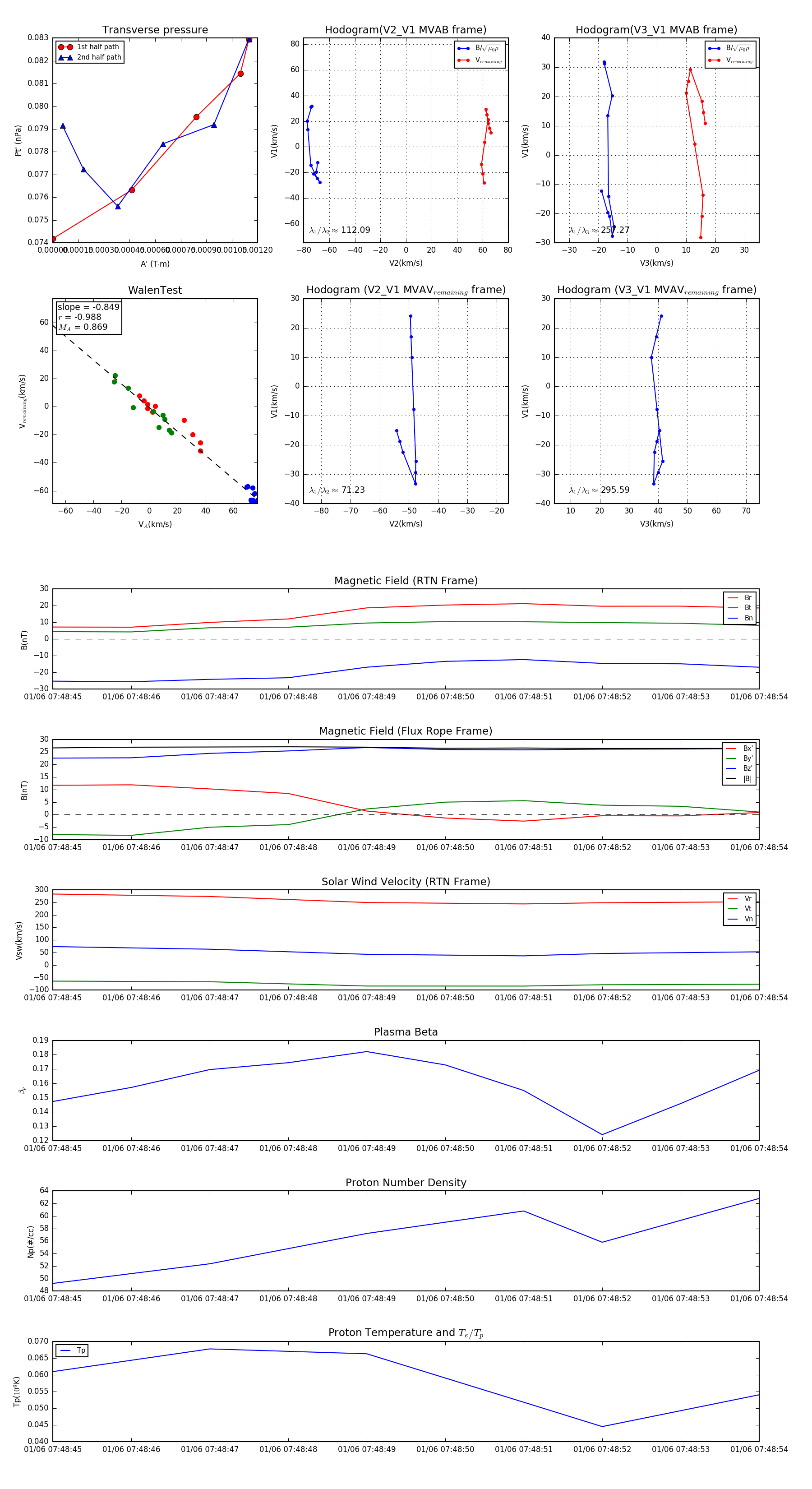
Flux Rope in 2024

Flux Rope Event 2024-01-06 07:48:45 ~ 2024-01-06 07:48:54 (10 seconds)


plot