HOME   LIST
‹–   –›

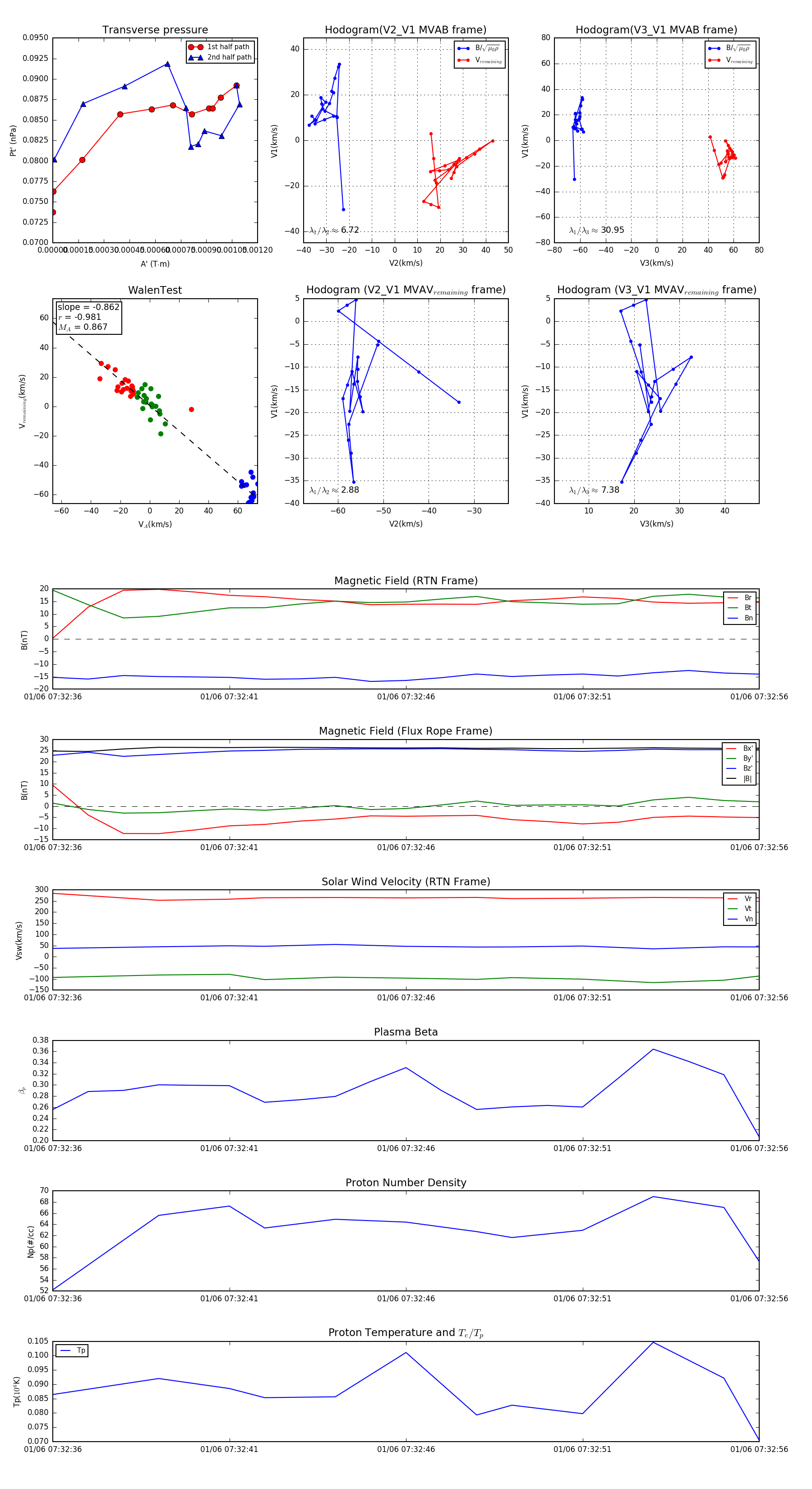
Flux Rope in 2024

Flux Rope Event 2024-01-06 07:32:36 ~ 2024-01-06 07:32:56 (21 seconds)


plot