HOME   LIST
‹–   –›

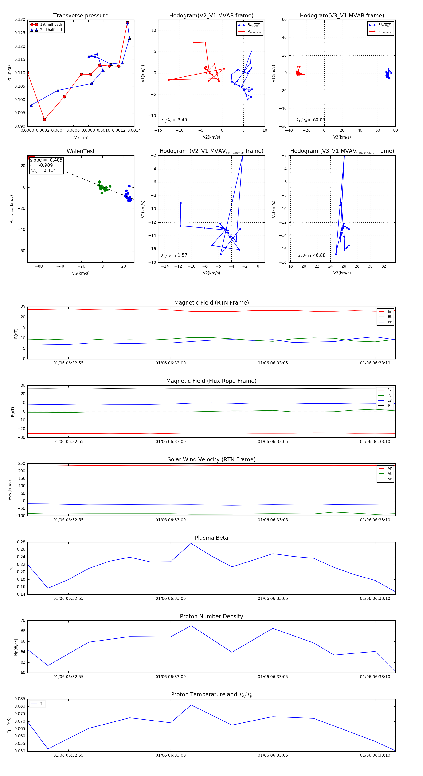
Flux Rope in 2024

Flux Rope Event 2024-01-06 06:32:53 ~ 2024-01-06 06:33:11 (19 seconds)


plot