HOME   LIST
‹–   –›

Flux Rope in 2024

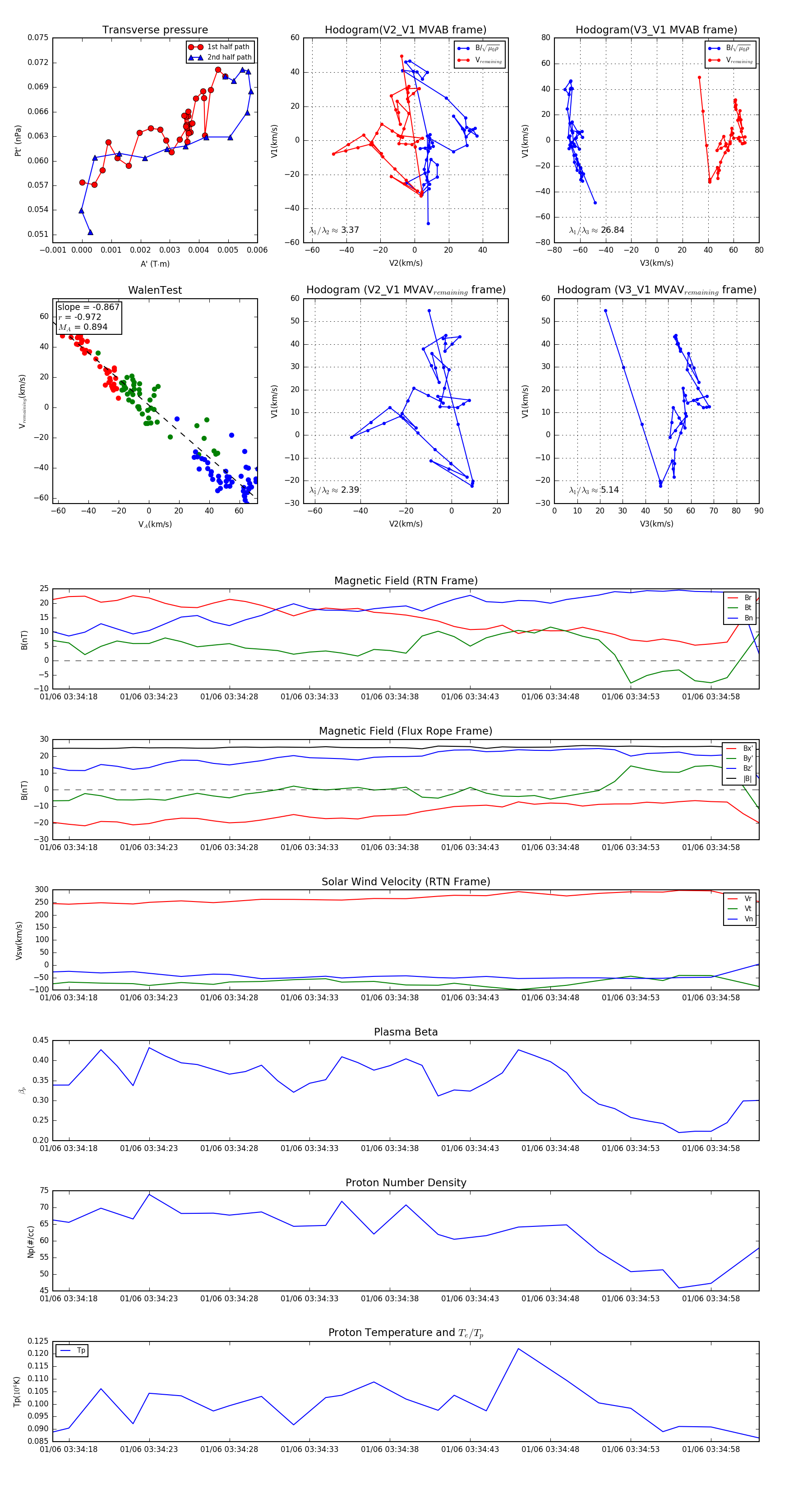
Flux Rope Event 2024-01-06 03:34:17 ~ 2024-01-06 03:35:01 (45 seconds)


plot