HOME   LIST
‹–   –›

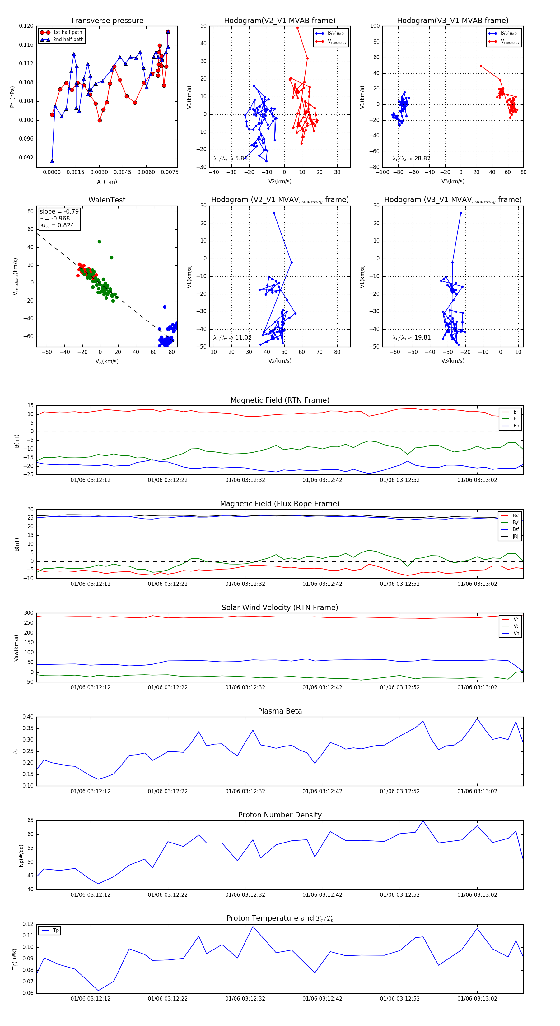
Flux Rope in 2024

Flux Rope Event 2024-01-06 03:12:05 ~ 2024-01-06 03:13:08 (64 seconds)


plot