HOME   LIST
‹–   –›

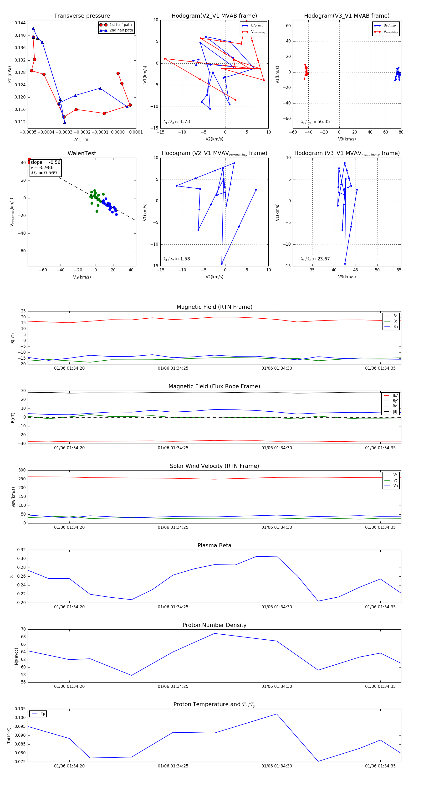
Flux Rope in 2024

Flux Rope Event 2024-01-06 01:34:18 ~ 2024-01-06 01:34:36 (19 seconds)


plot