HOME   LIST
‹–   –›

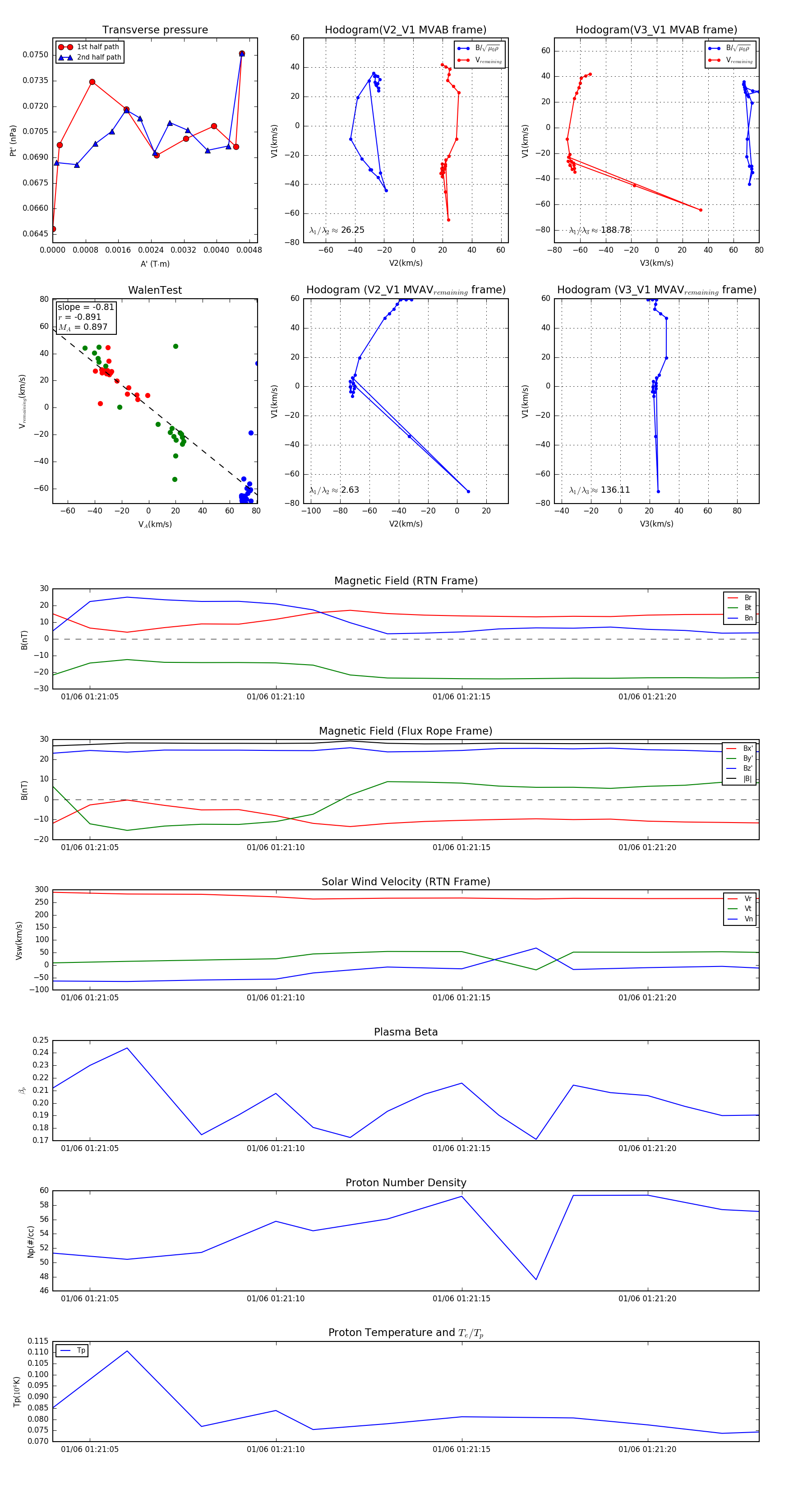
Flux Rope in 2024

Flux Rope Event 2024-01-06 01:21:04 ~ 2024-01-06 01:21:23 (20 seconds)


plot