HOME   LIST
‹–   –›

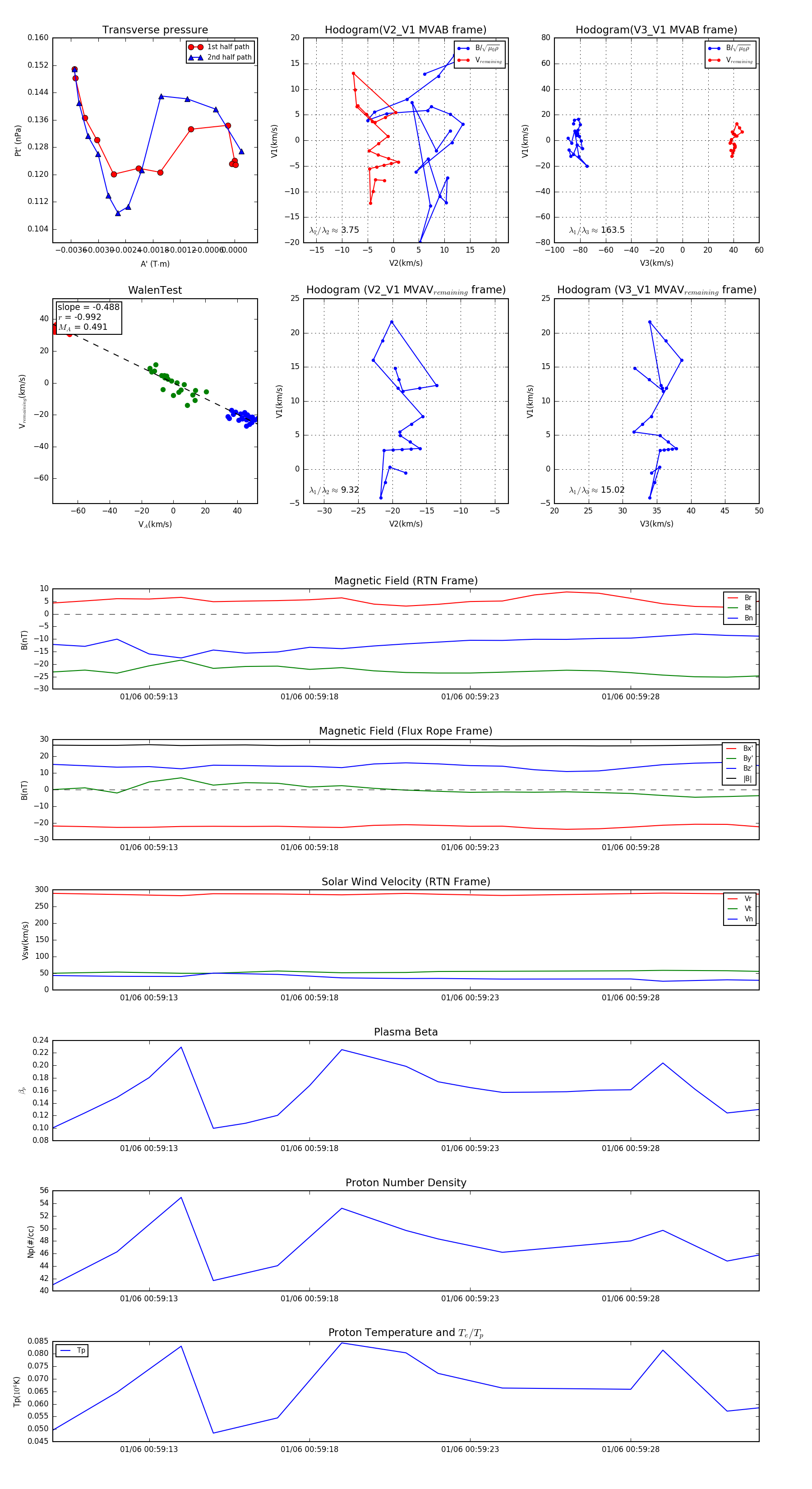
Flux Rope in 2024

Flux Rope Event 2024-01-06 00:59:10 ~ 2024-01-06 00:59:32 (23 seconds)


plot