HOME   LIST
‹–   –›

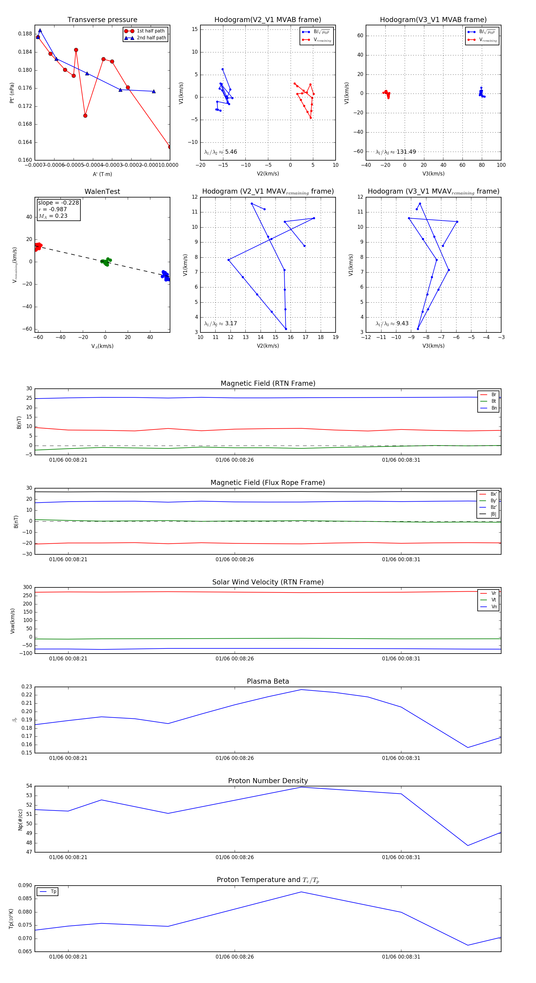
Flux Rope in 2024

Flux Rope Event 2024-01-06 00:08:20 ~ 2024-01-06 00:08:34 (15 seconds)


plot