HOME   LIST
‹–   –›

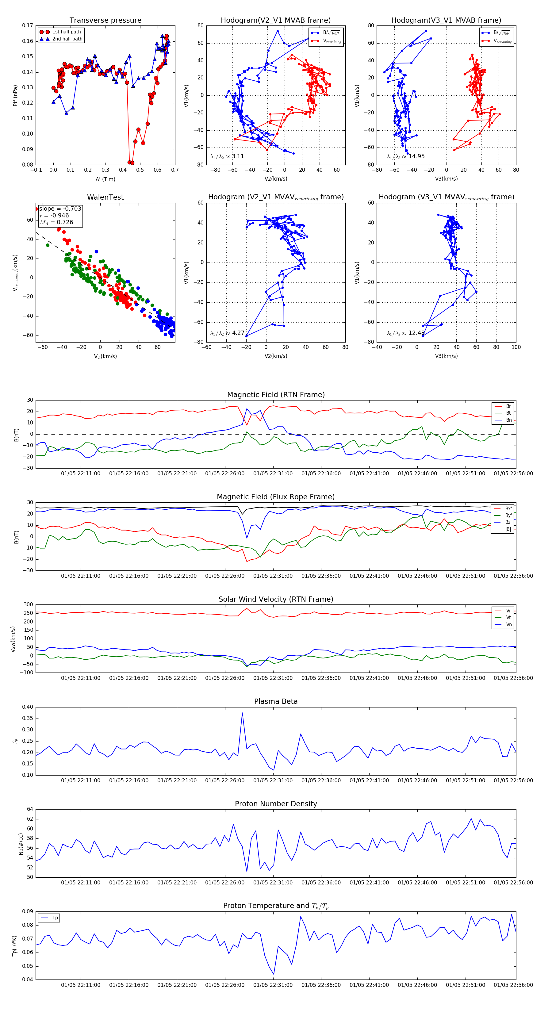
Flux Rope in 2024

Flux Rope Event 2024-01-05 22:06:20 ~ 2024-01-05 22:56:16 (2997 seconds)


plot