HOME   LIST
‹–   –›

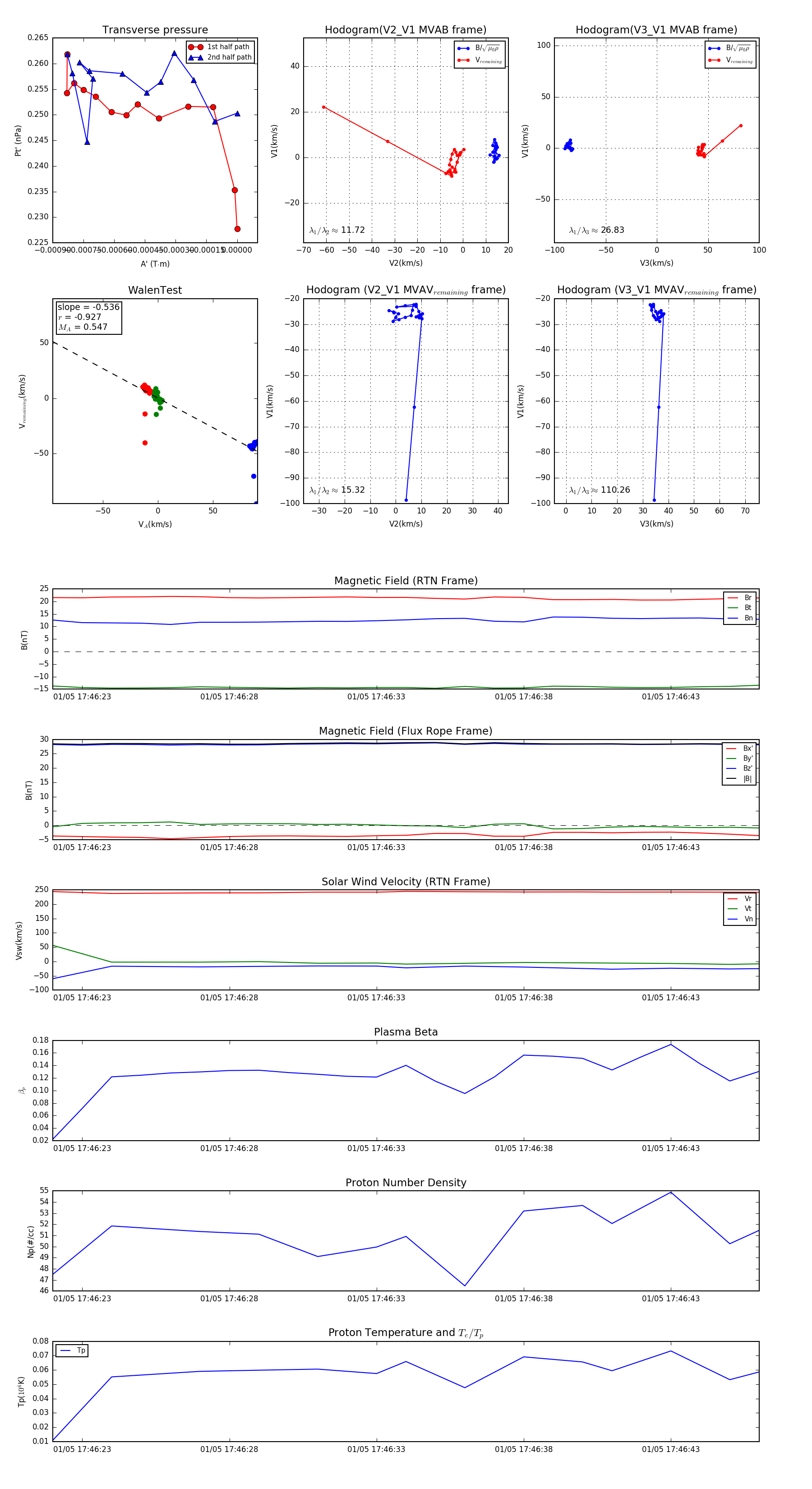
Flux Rope in 2024

Flux Rope Event 2024-01-05 17:46:22 ~ 2024-01-05 17:46:46 (25 seconds)


plot