HOME   LIST
‹–   –›

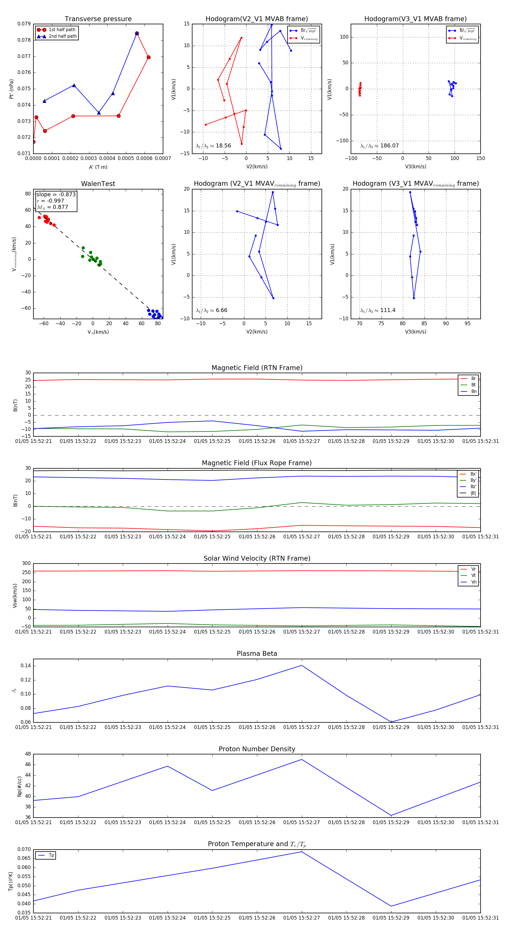
Flux Rope in 2024

Flux Rope Event 2024-01-05 15:52:21 ~ 2024-01-05 15:52:31 (11 seconds)


plot