HOME   LIST
‹–   –›

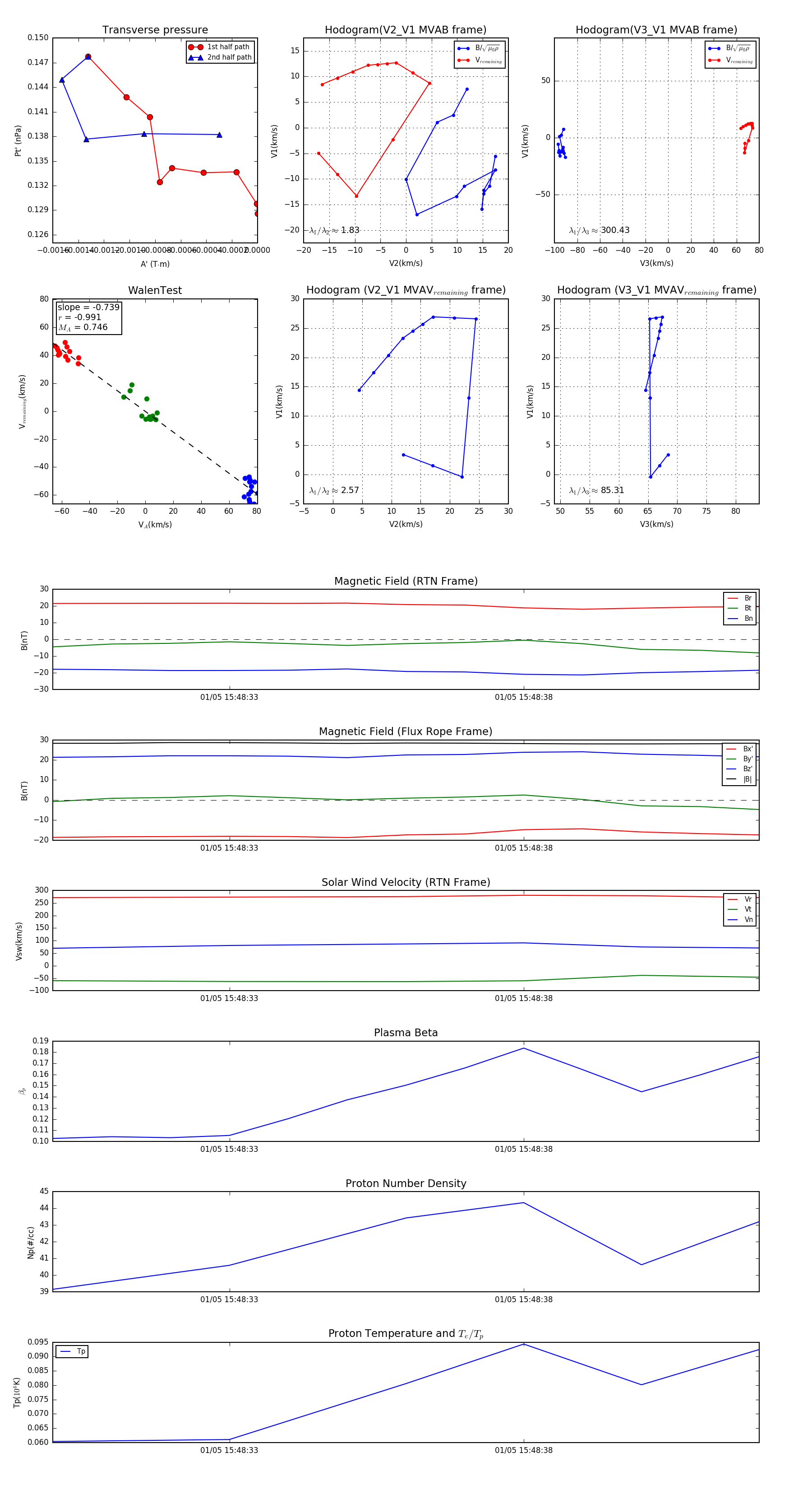
Flux Rope in 2024

Flux Rope Event 2024-01-05 15:48:30 ~ 2024-01-05 15:48:42 (13 seconds)


plot