HOME   LIST
‹–   –›

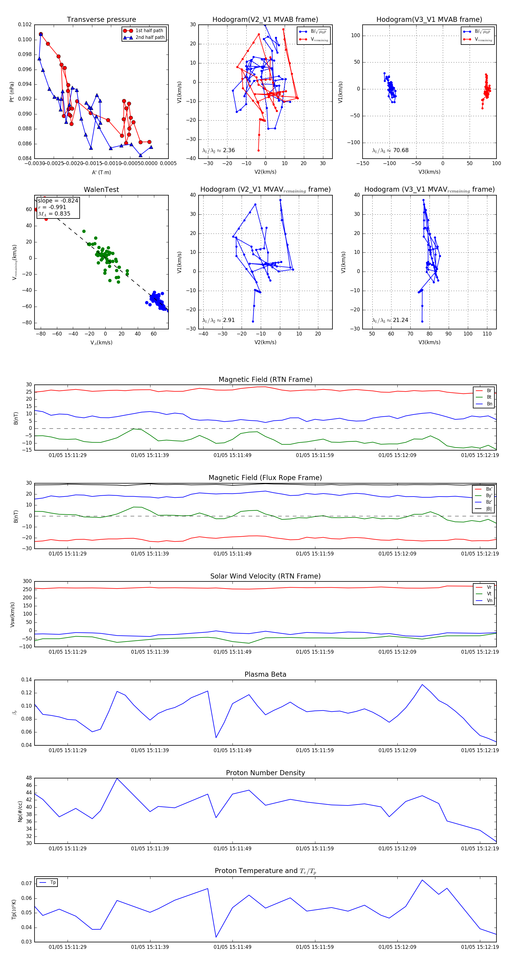
Flux Rope in 2024

Flux Rope Event 2024-01-05 15:11:25 ~ 2024-01-05 15:12:21 (57 seconds)


plot