HOME   LIST
‹–   –›

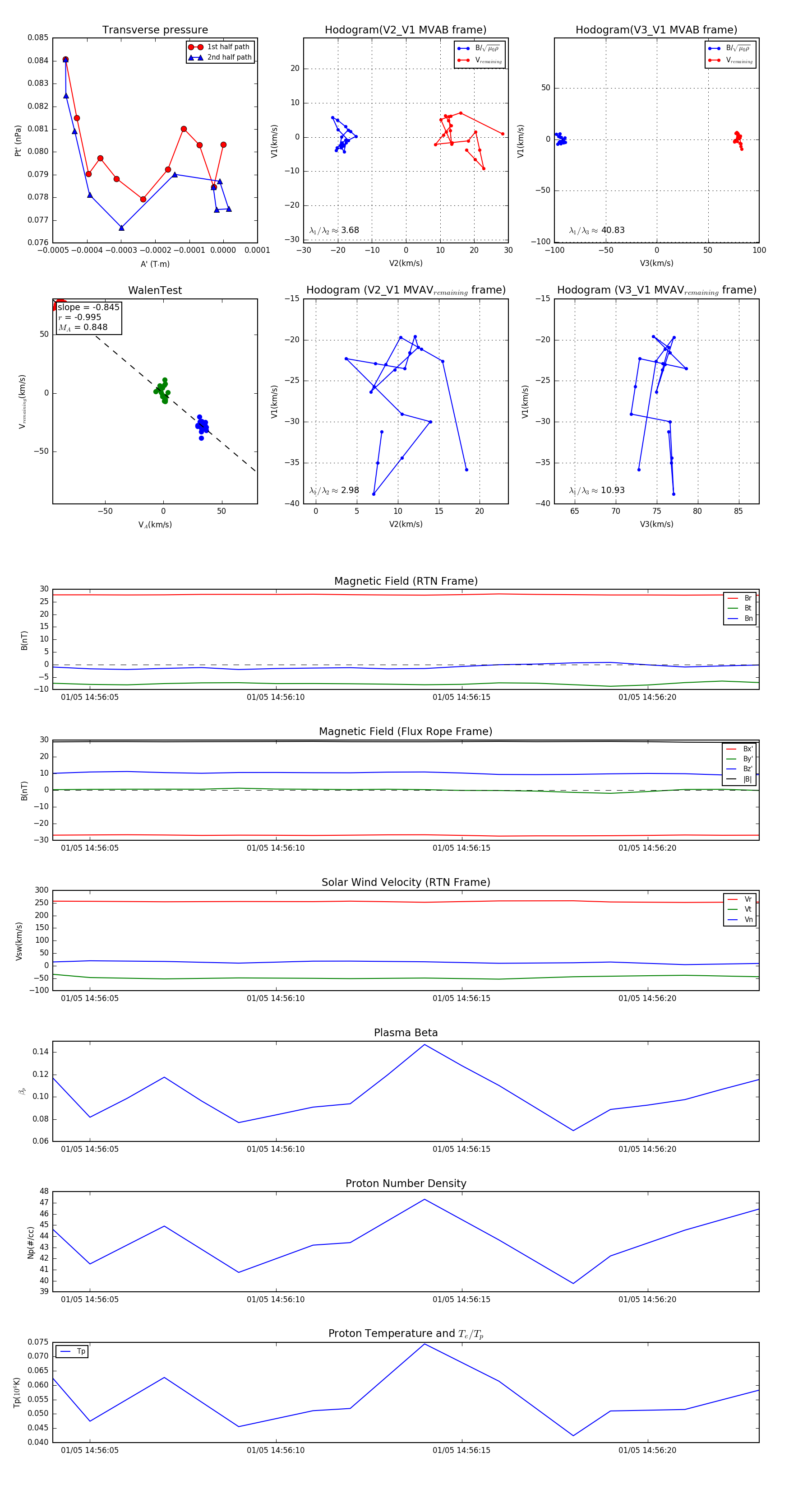
Flux Rope in 2024

Flux Rope Event 2024-01-05 14:56:04 ~ 2024-01-05 14:56:23 (20 seconds)


plot