HOME   LIST
‹–   –›

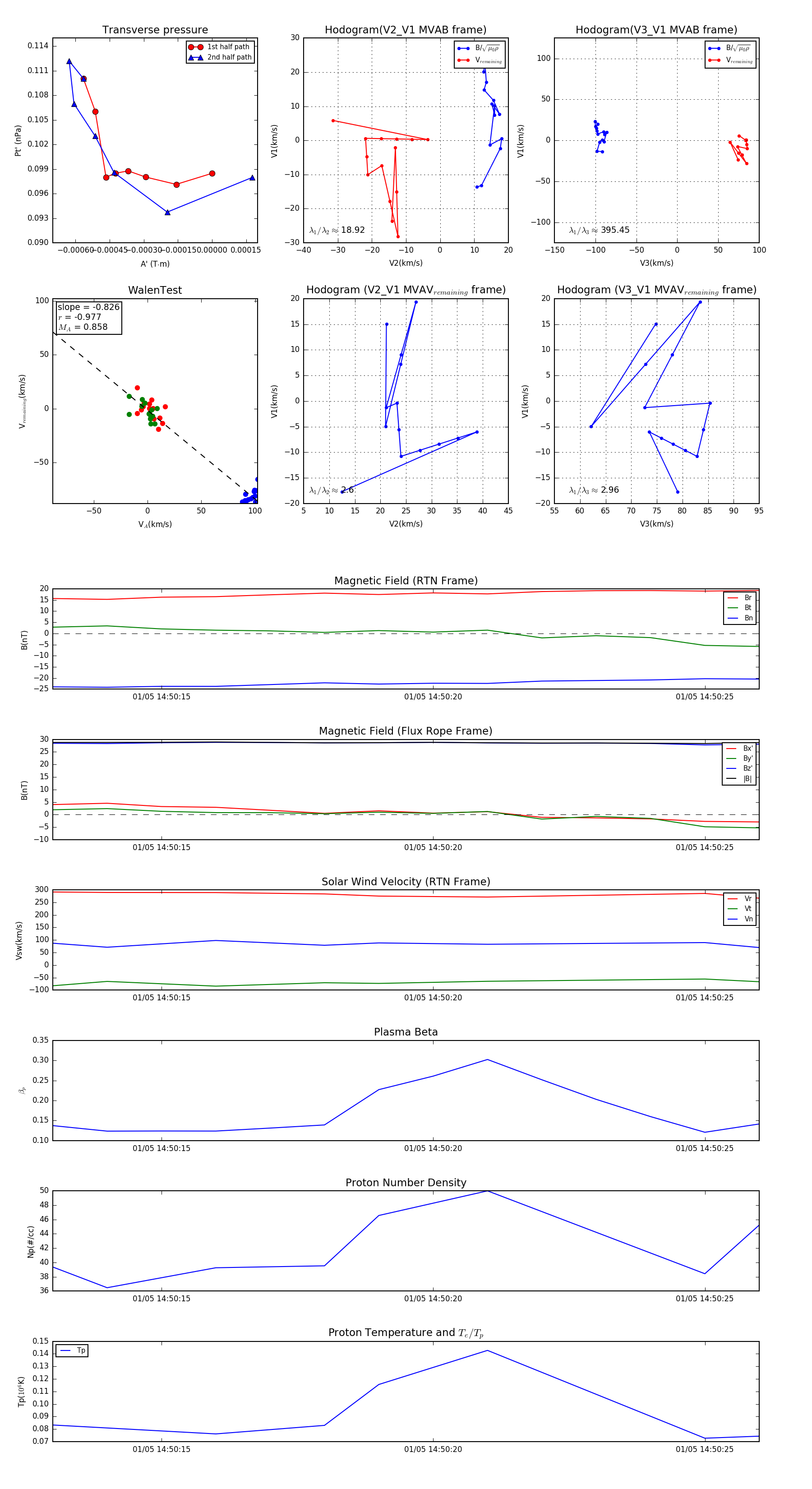
Flux Rope in 2024

Flux Rope Event 2024-01-05 14:50:13 ~ 2024-01-05 14:50:26 (14 seconds)


plot