HOME   LIST
‹–   –›

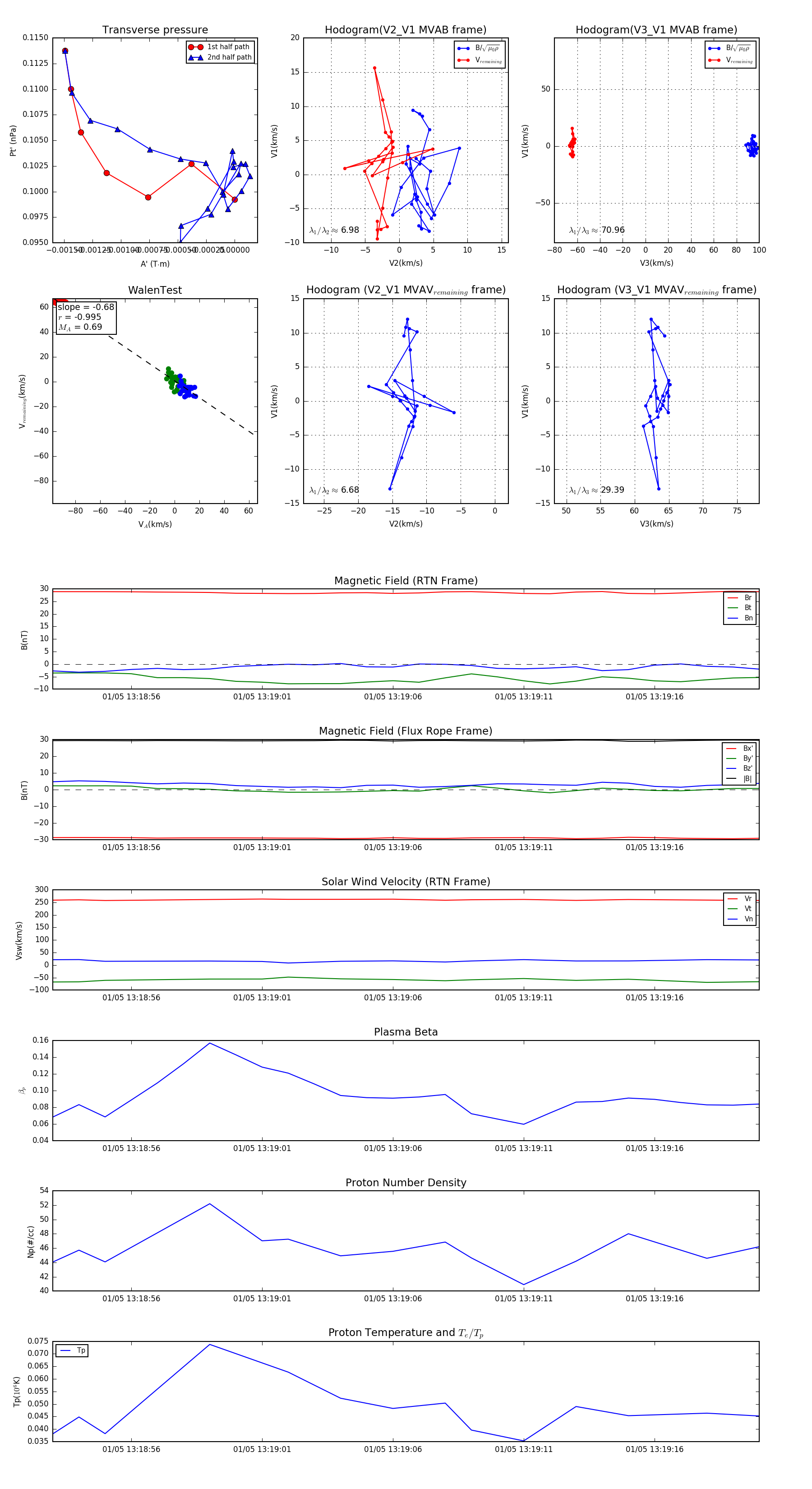
Flux Rope in 2024

Flux Rope Event 2024-01-05 13:18:53 ~ 2024-01-05 13:19:20 (28 seconds)


plot