HOME   LIST
‹–   –›

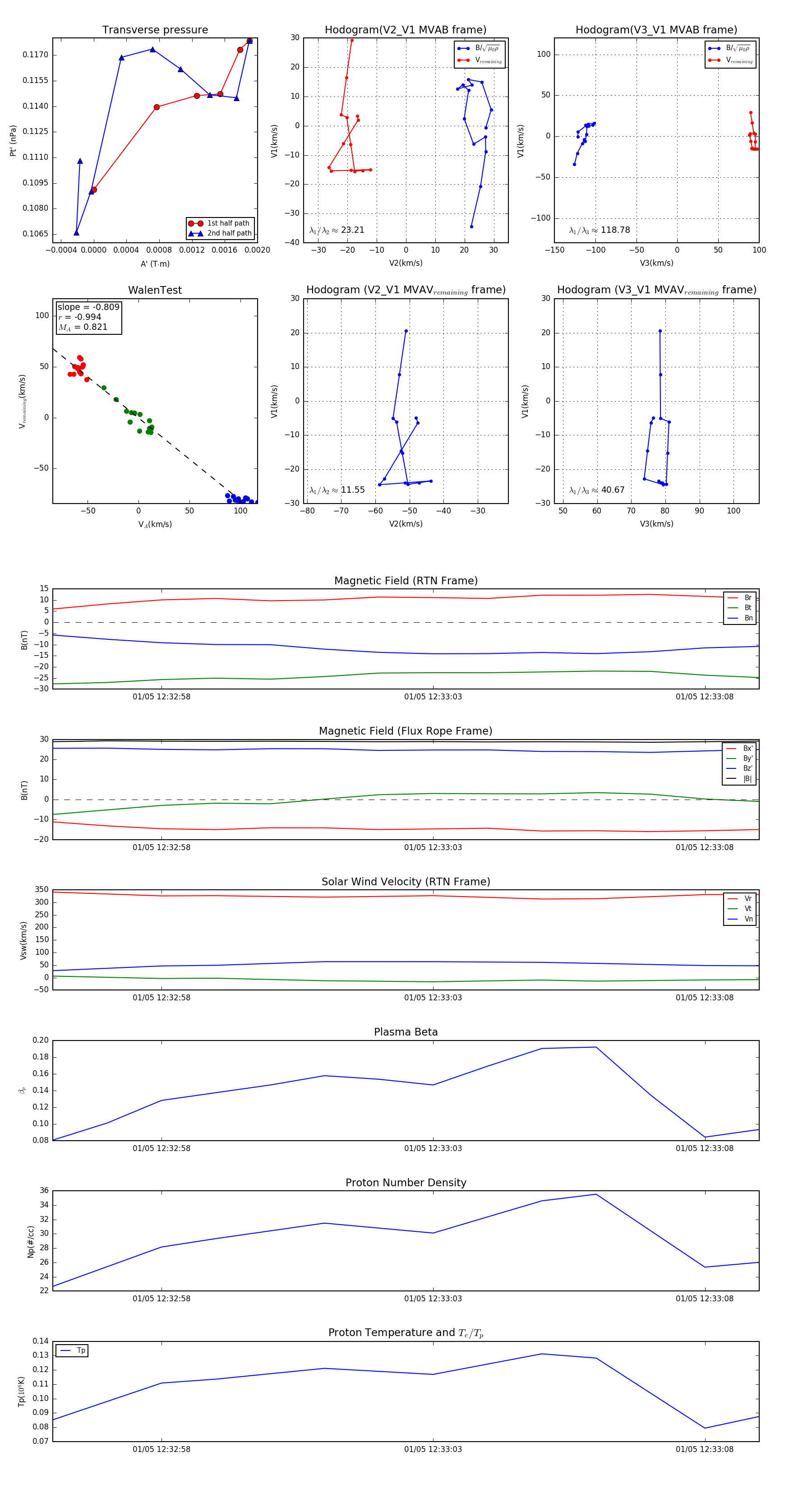
Flux Rope in 2024

Flux Rope Event 2024-01-05 12:32:56 ~ 2024-01-05 12:33:09 (14 seconds)


plot