HOME   LIST
‹–   –›

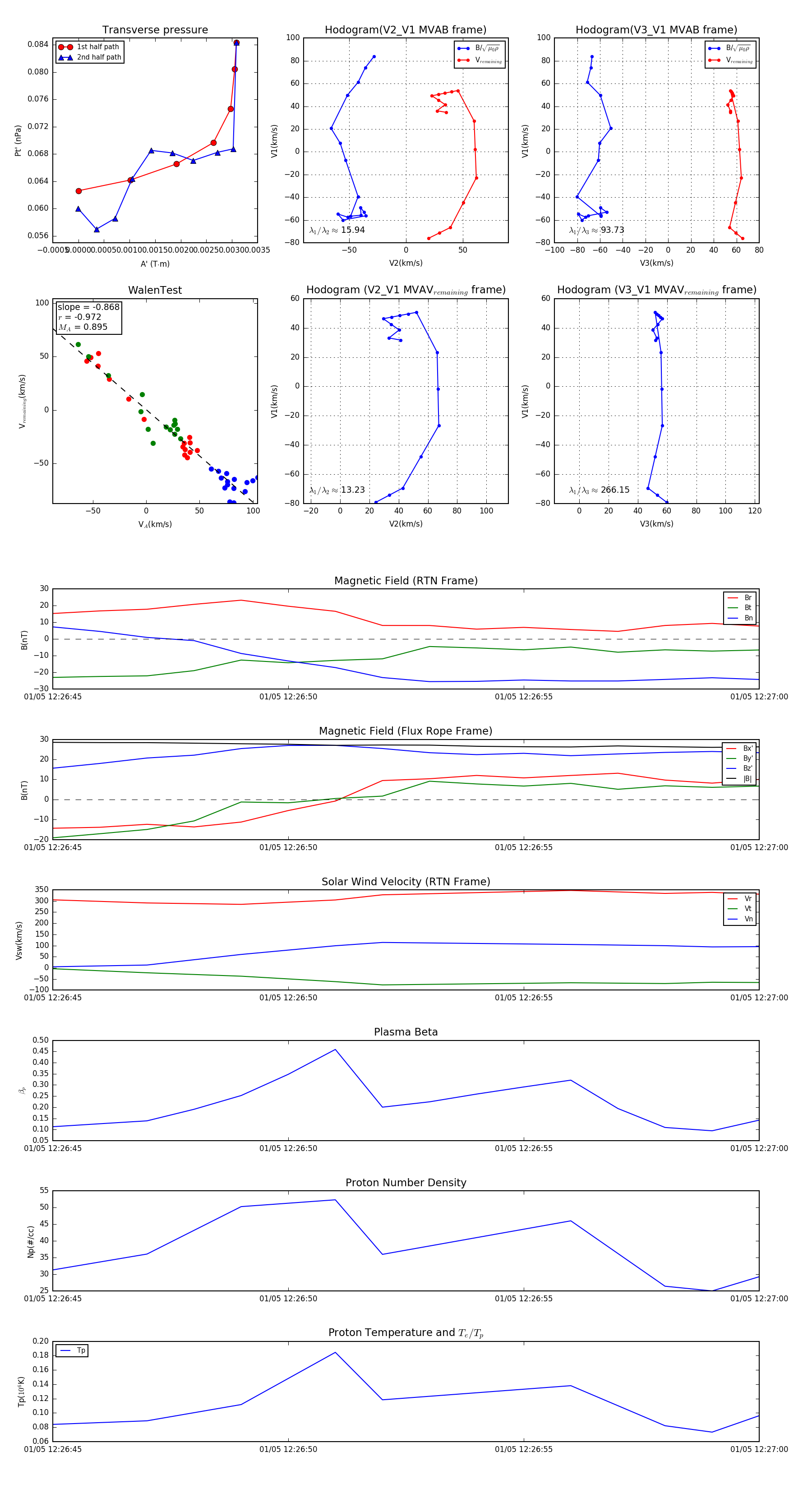
Flux Rope in 2024

Flux Rope Event 2024-01-05 12:26:45 ~ 2024-01-05 12:27:00 (16 seconds)


plot