HOME   LIST
‹–   –›

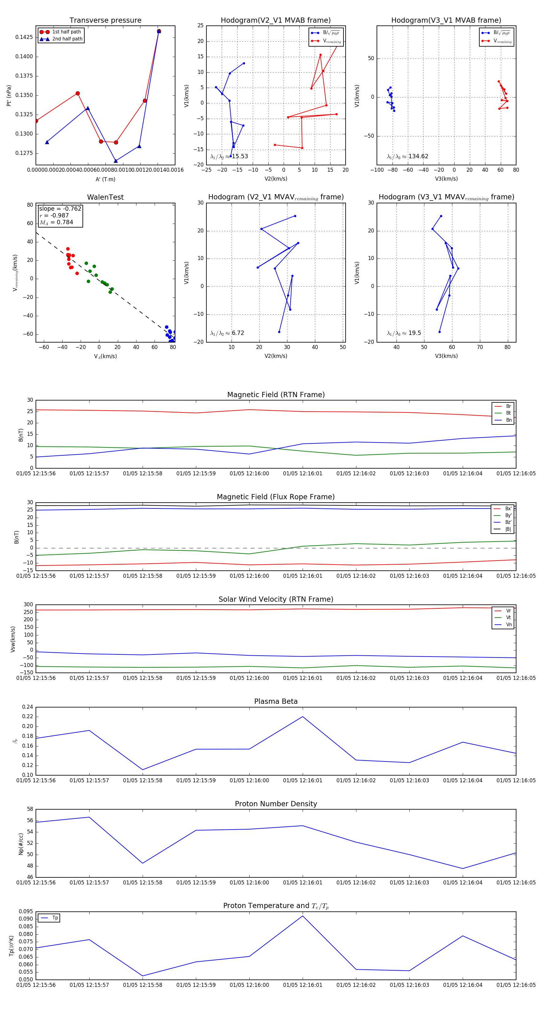
Flux Rope in 2024

Flux Rope Event 2024-01-05 12:15:56 ~ 2024-01-05 12:16:05 (10 seconds)


plot