HOME   LIST
‹–   –›

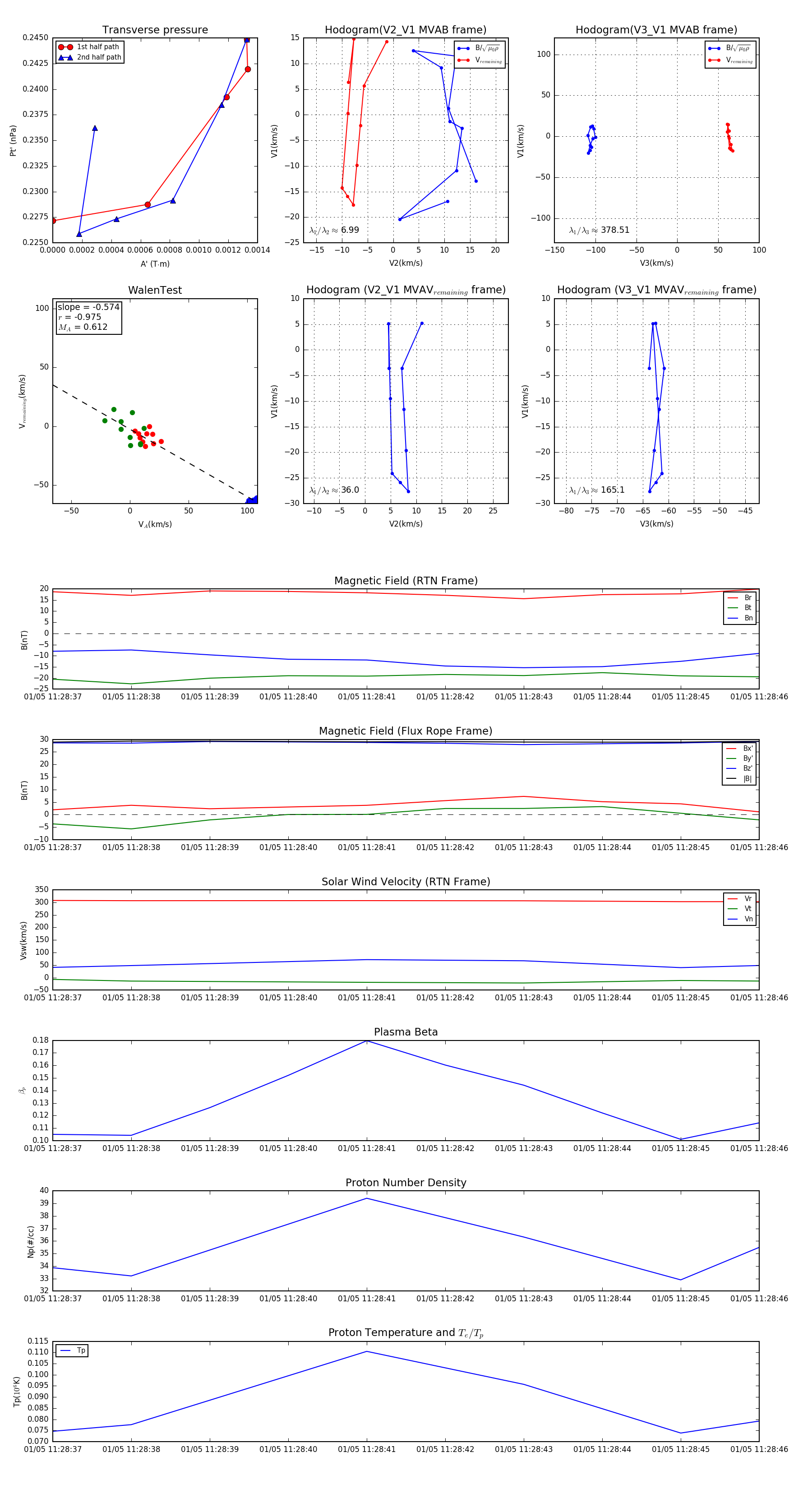
Flux Rope in 2024

Flux Rope Event 2024-01-05 11:28:37 ~ 2024-01-05 11:28:46 (10 seconds)


plot