HOME   LIST
‹–   –›

Flux Rope in 2024

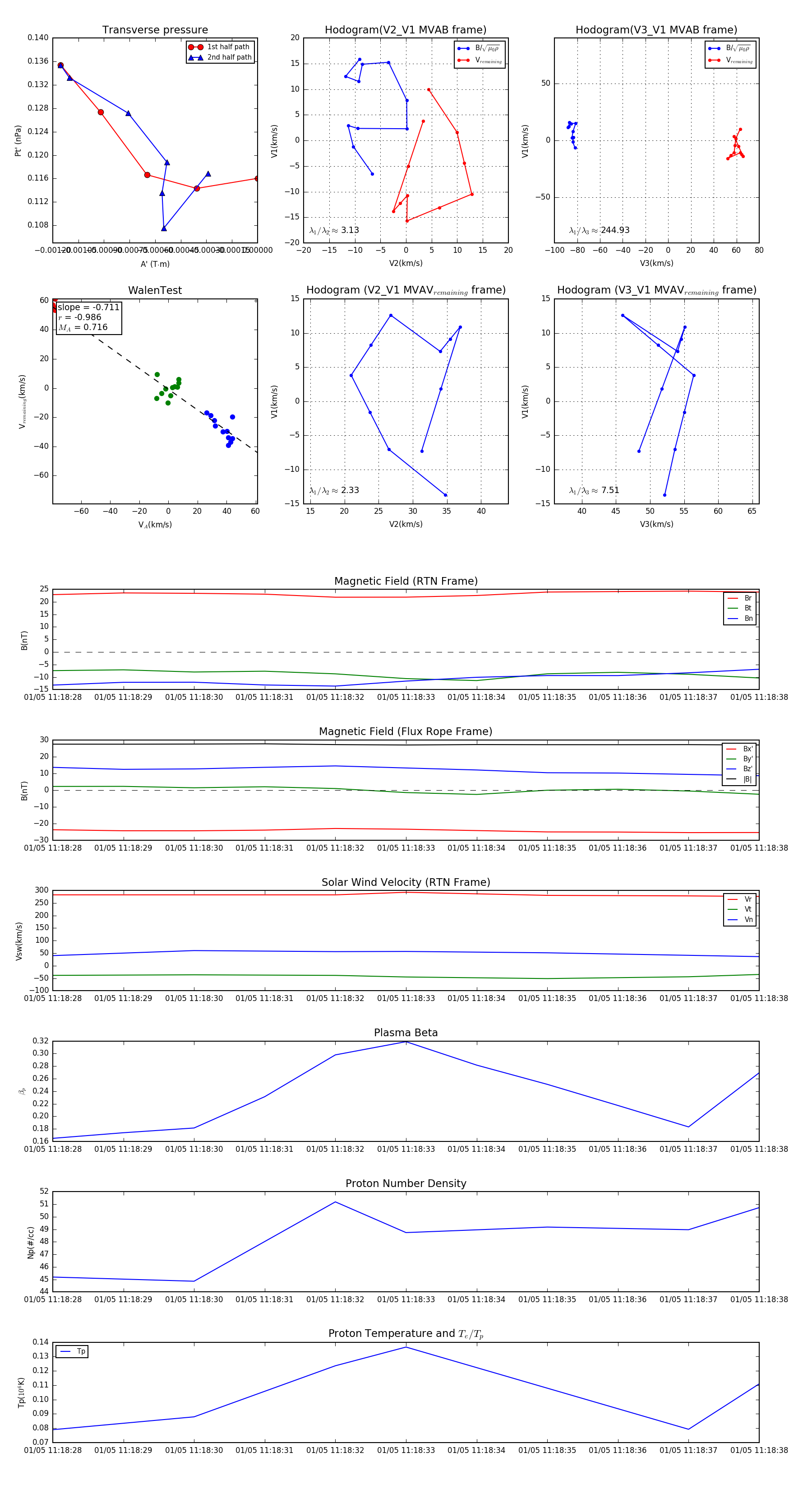
Flux Rope Event 2024-01-05 11:18:28 ~ 2024-01-05 11:18:38 (11 seconds)


plot