HOME   LIST
‹–   –›

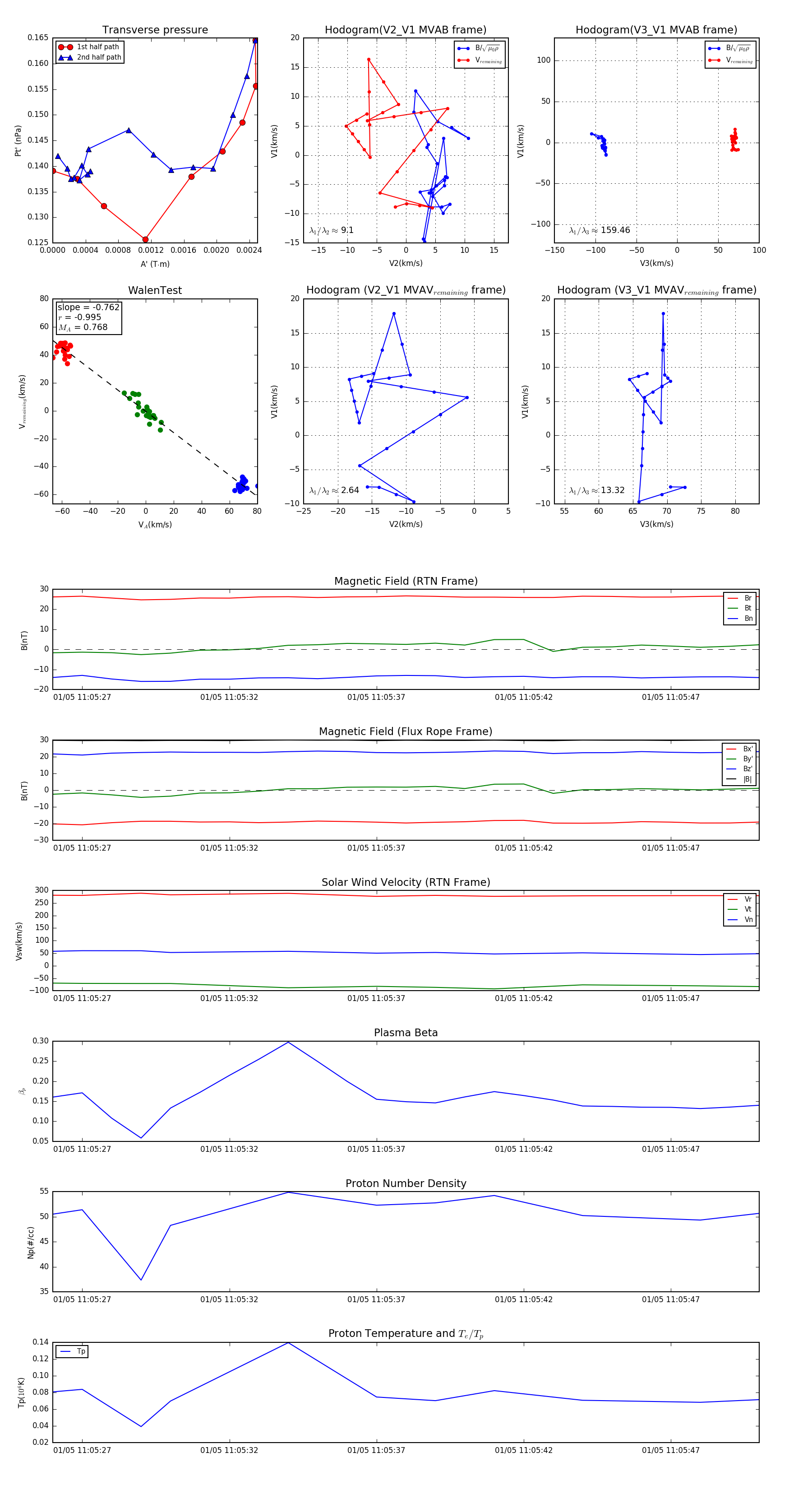
Flux Rope in 2024

Flux Rope Event 2024-01-05 11:05:26 ~ 2024-01-05 11:05:50 (25 seconds)


plot