HOME   LIST
‹–   –›

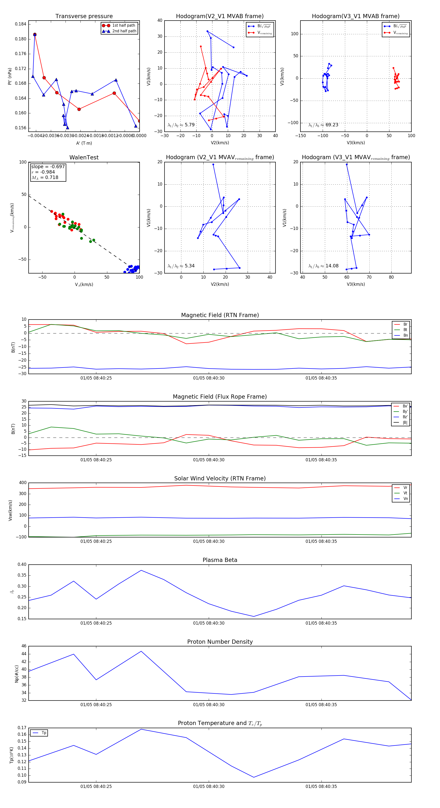
Flux Rope in 2024

Flux Rope Event 2024-01-05 08:40:22 ~ 2024-01-05 08:40:39 (18 seconds)


plot