HOME   LIST
‹–   –›

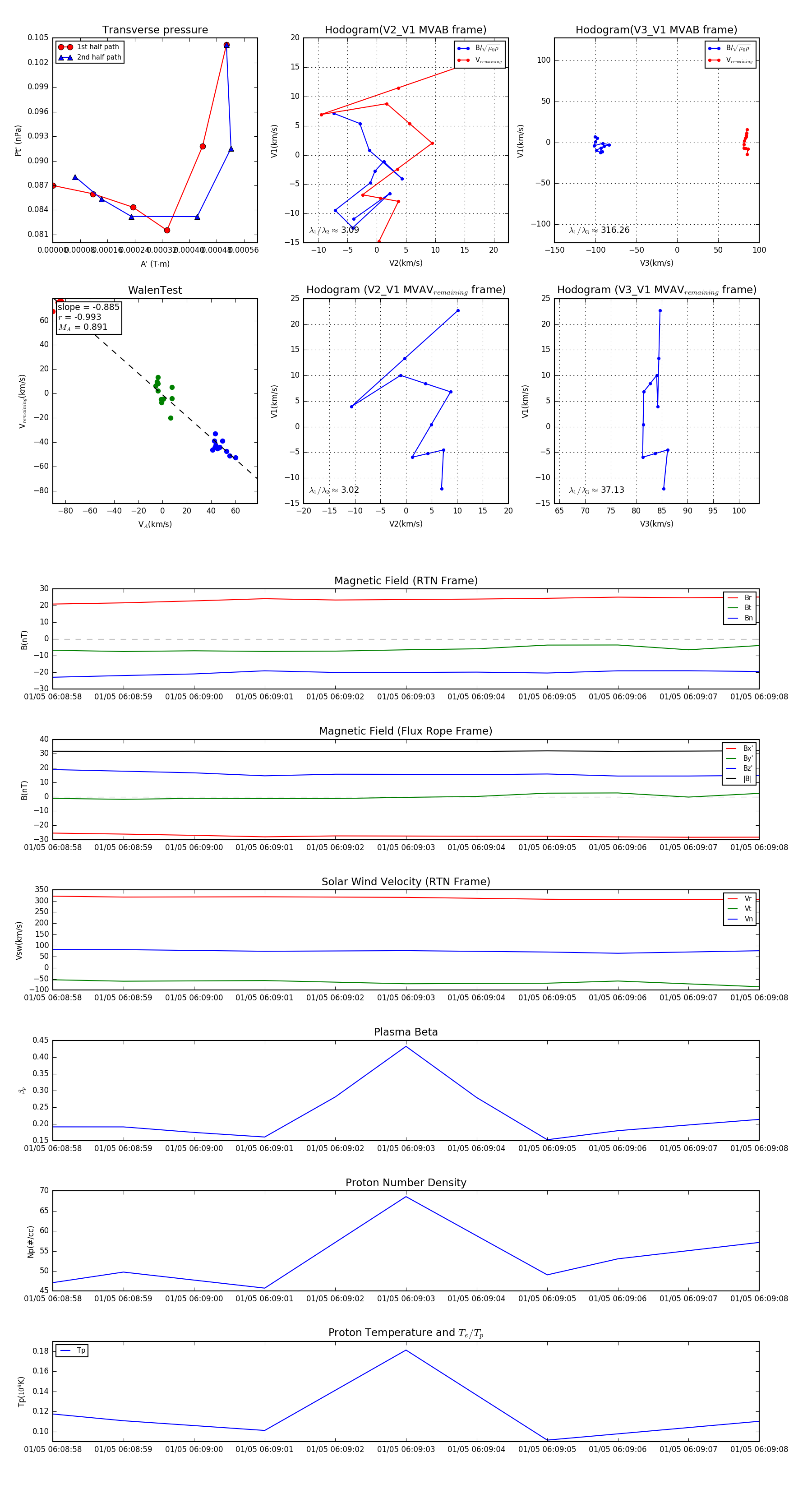
Flux Rope in 2024

Flux Rope Event 2024-01-05 06:08:58 ~ 2024-01-05 06:09:08 (11 seconds)


plot