HOME   LIST
‹–   –›

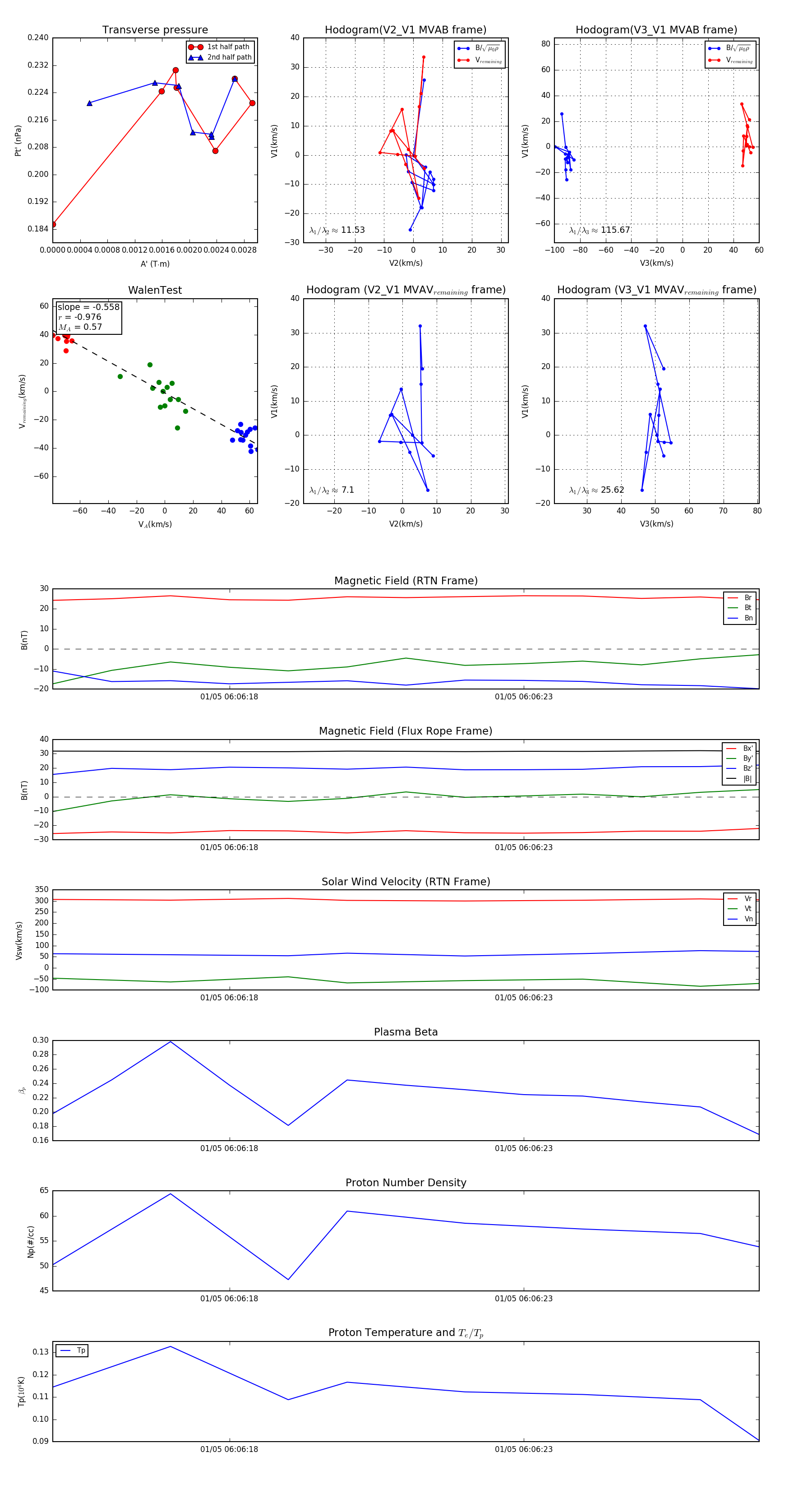
Flux Rope in 2024

Flux Rope Event 2024-01-05 06:06:15 ~ 2024-01-05 06:06:27 (13 seconds)


plot