HOME   LIST
‹–   –›

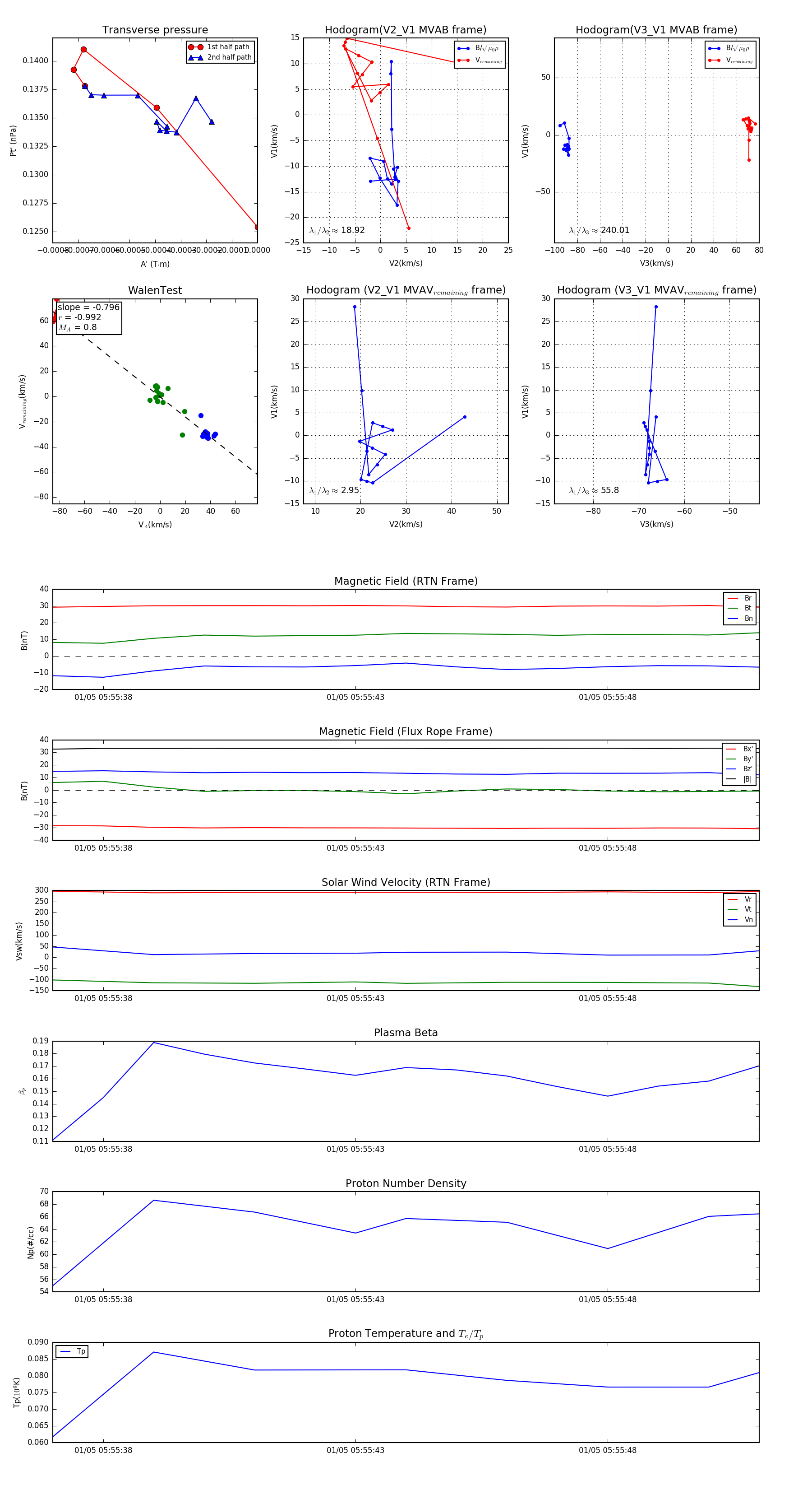
Flux Rope in 2024

Flux Rope Event 2024-01-05 05:55:37 ~ 2024-01-05 05:55:51 (15 seconds)


plot