HOME   LIST
‹–   –›

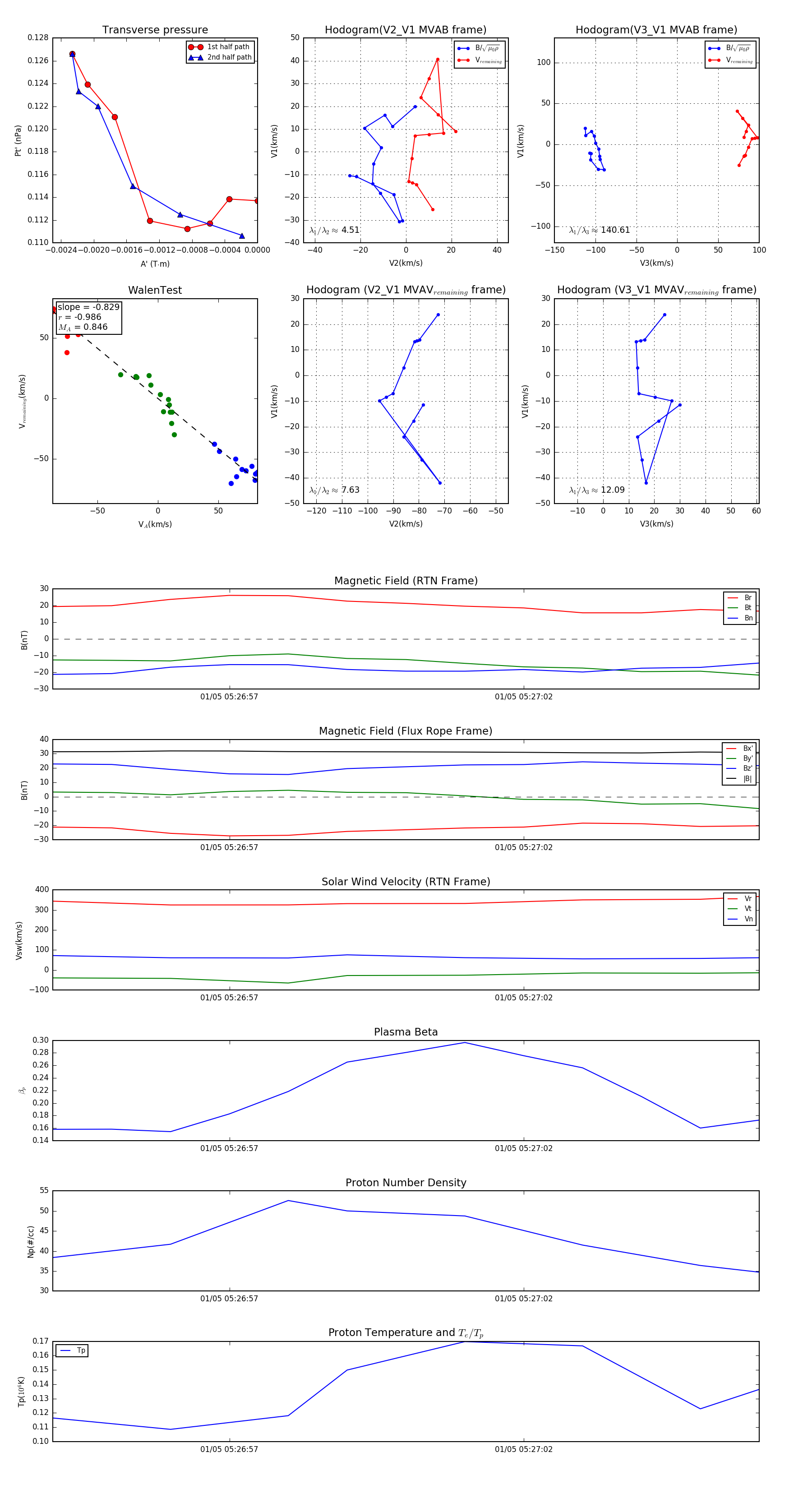
Flux Rope in 2024

Flux Rope Event 2024-01-05 05:26:54 ~ 2024-01-05 05:27:06 (13 seconds)


plot