HOME   LIST
‹–   –›

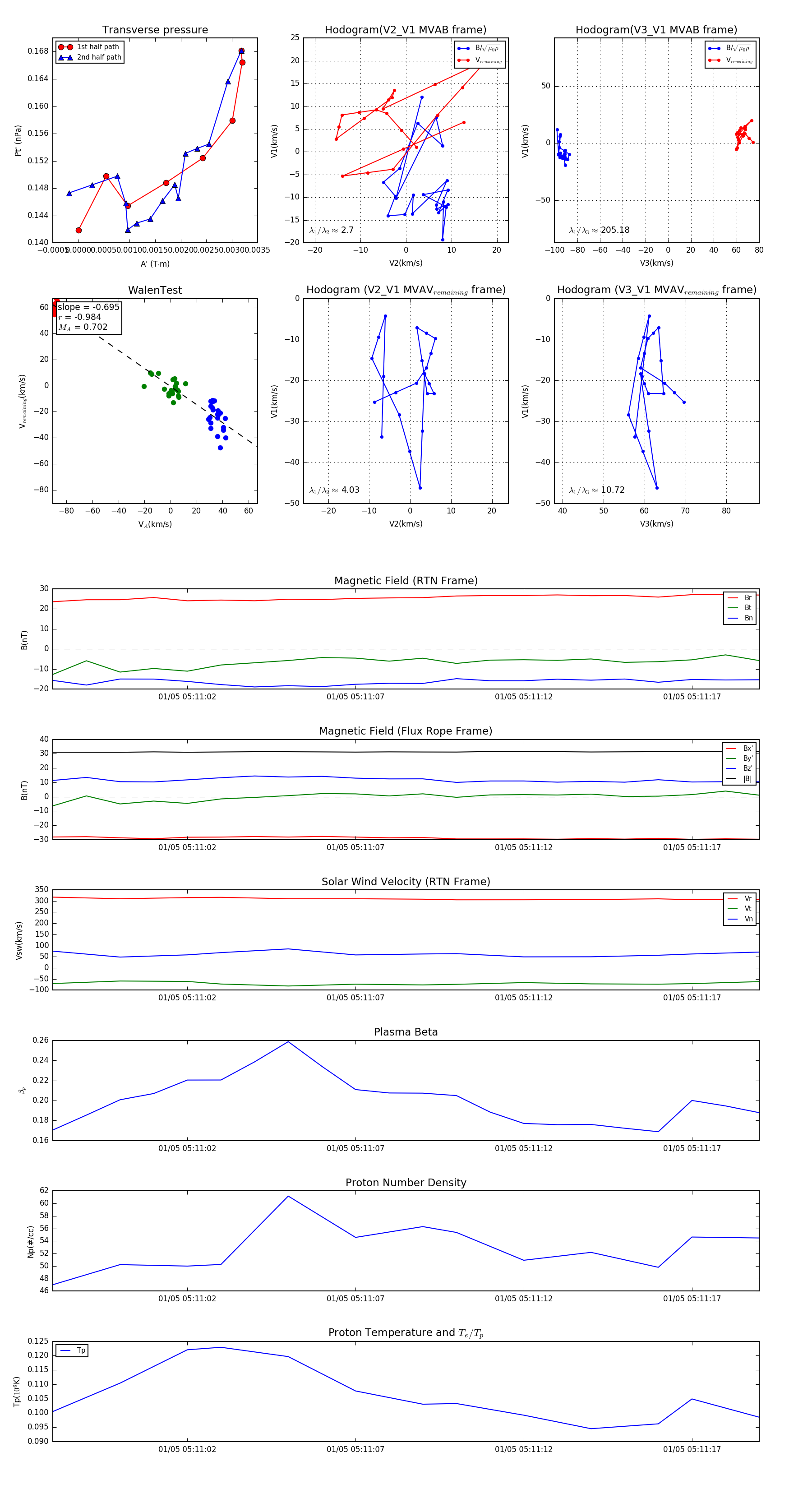
Flux Rope in 2024

Flux Rope Event 2024-01-05 05:10:58 ~ 2024-01-05 05:11:19 (22 seconds)


plot