HOME   LIST
‹–   –›

Flux Rope in 2024

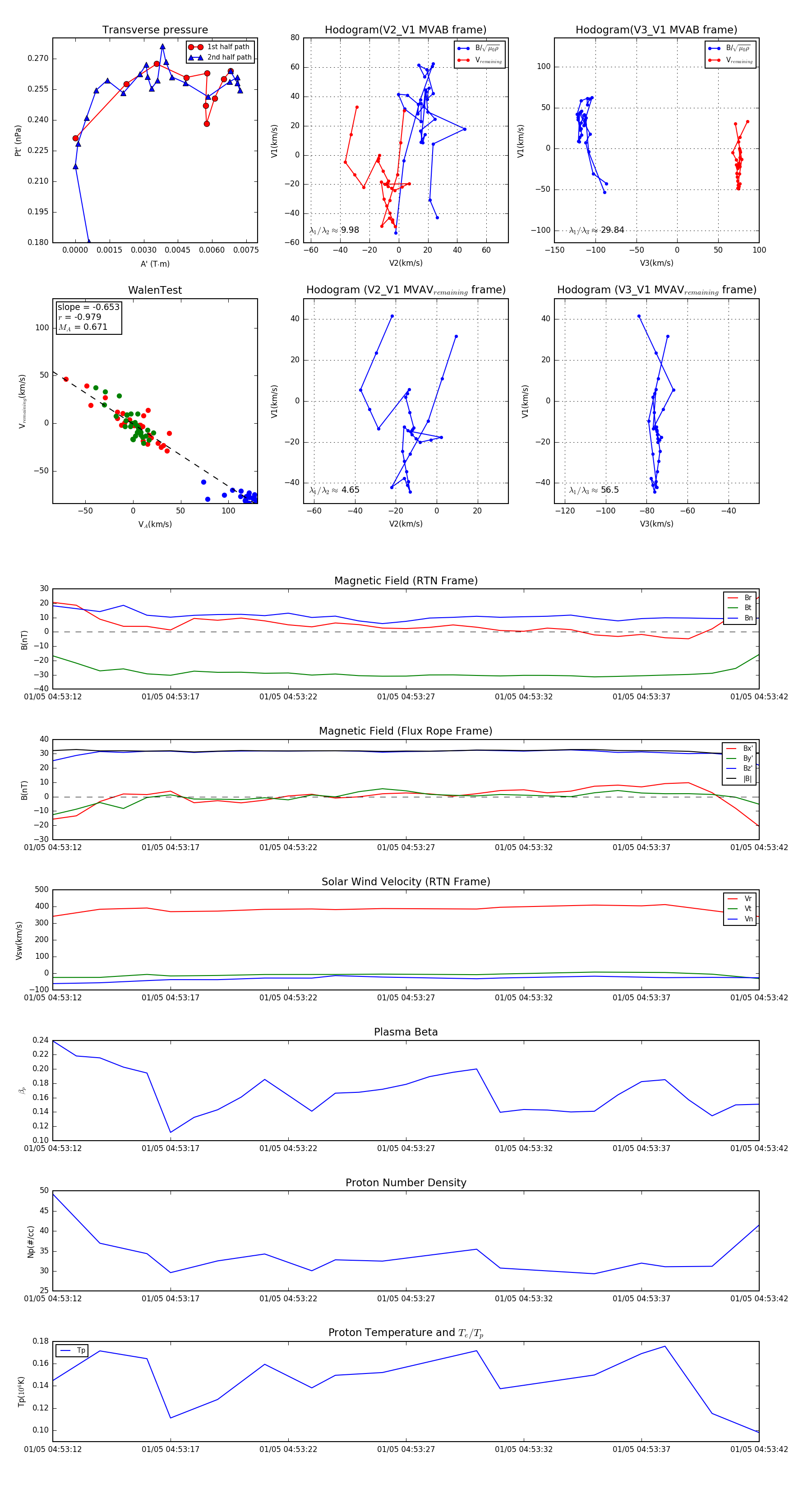
Flux Rope Event 2024-01-05 04:53:12 ~ 2024-01-05 04:53:42 (31 seconds)


plot