HOME   LIST
‹–   –›

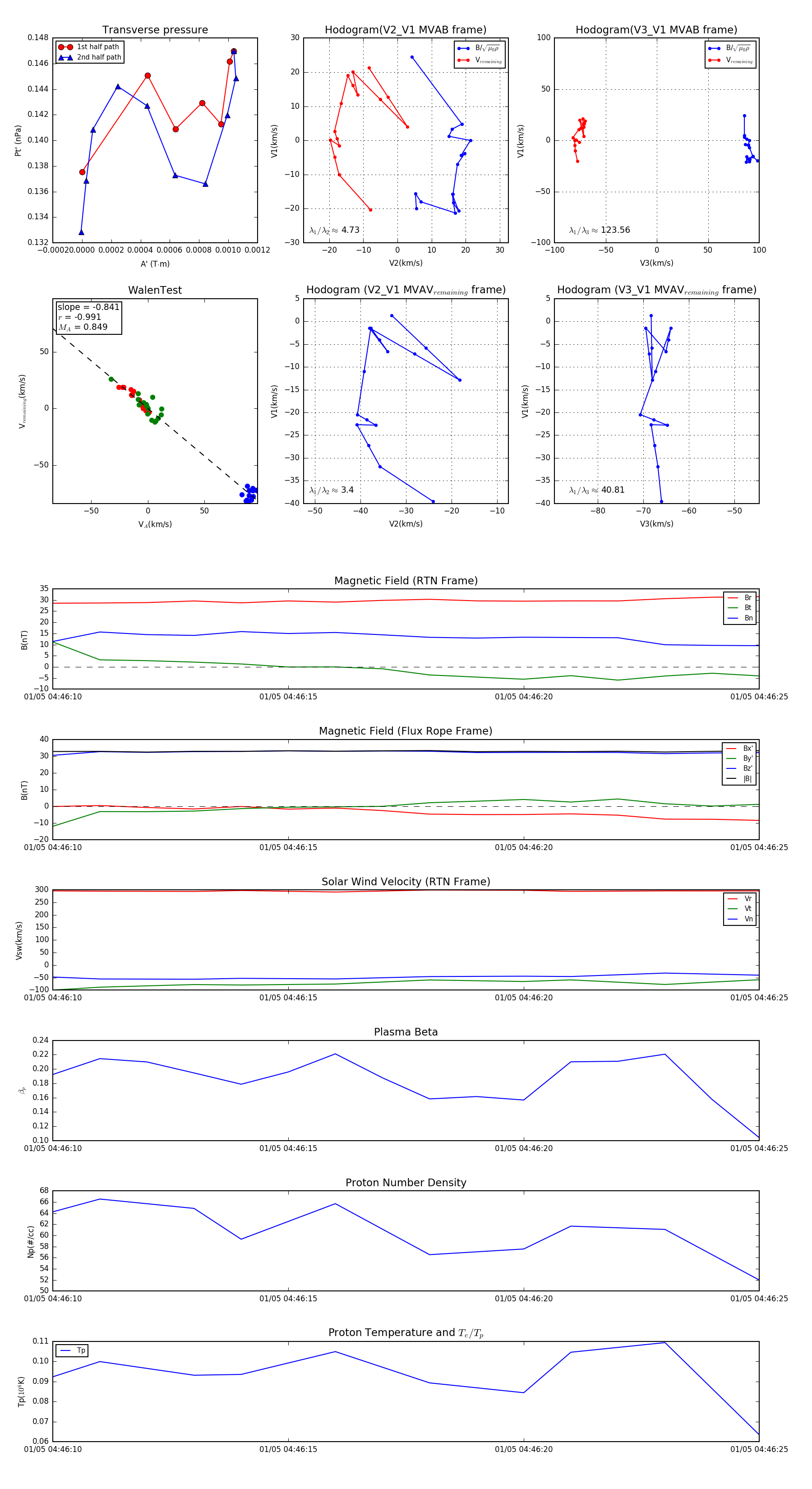
Flux Rope in 2024

Flux Rope Event 2024-01-05 04:46:10 ~ 2024-01-05 04:46:25 (16 seconds)


plot