HOME   LIST
‹–   –›

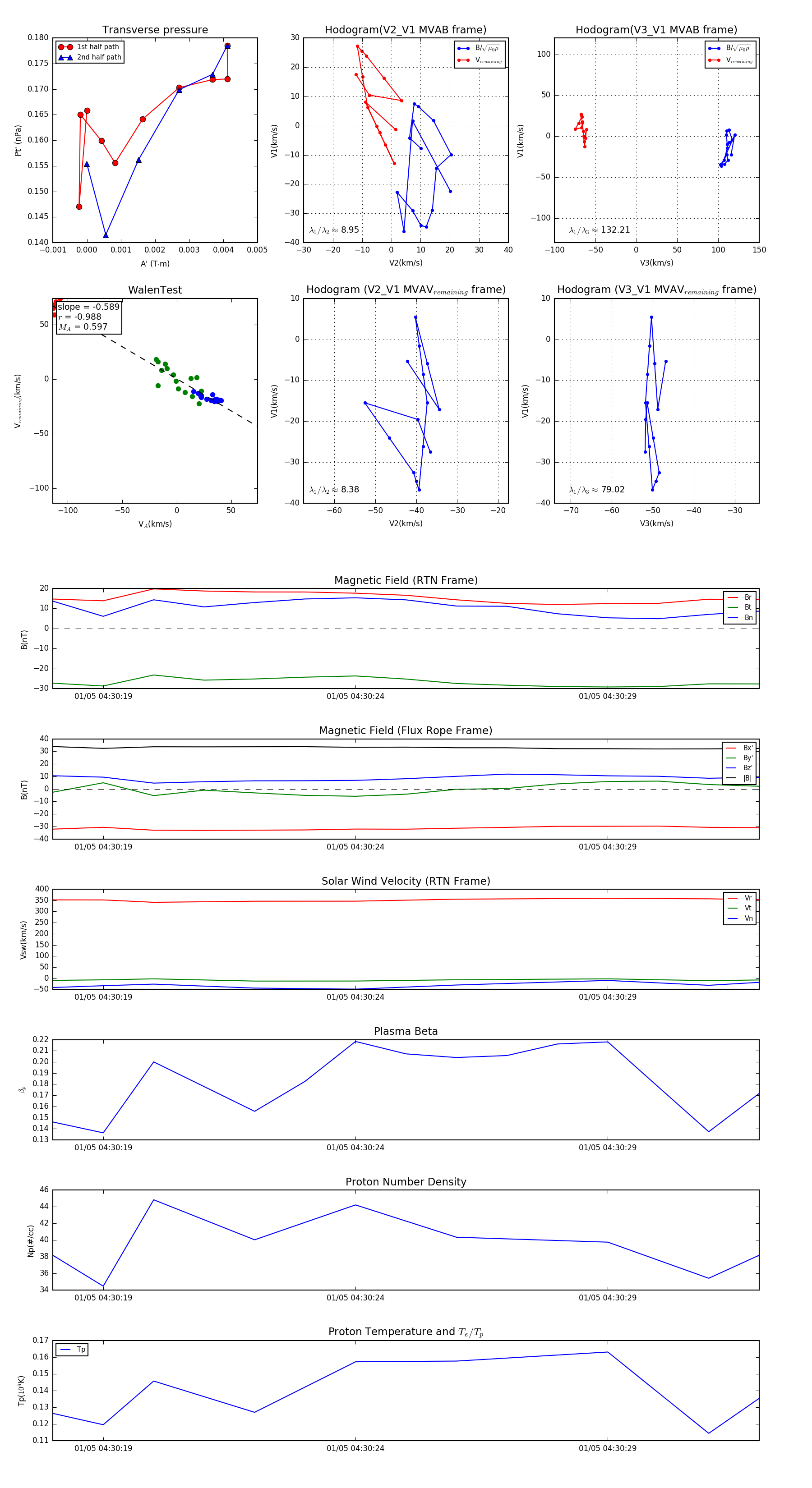
Flux Rope in 2024

Flux Rope Event 2024-01-05 04:30:18 ~ 2024-01-05 04:30:32 (15 seconds)


plot