HOME   LIST
‹–   –›

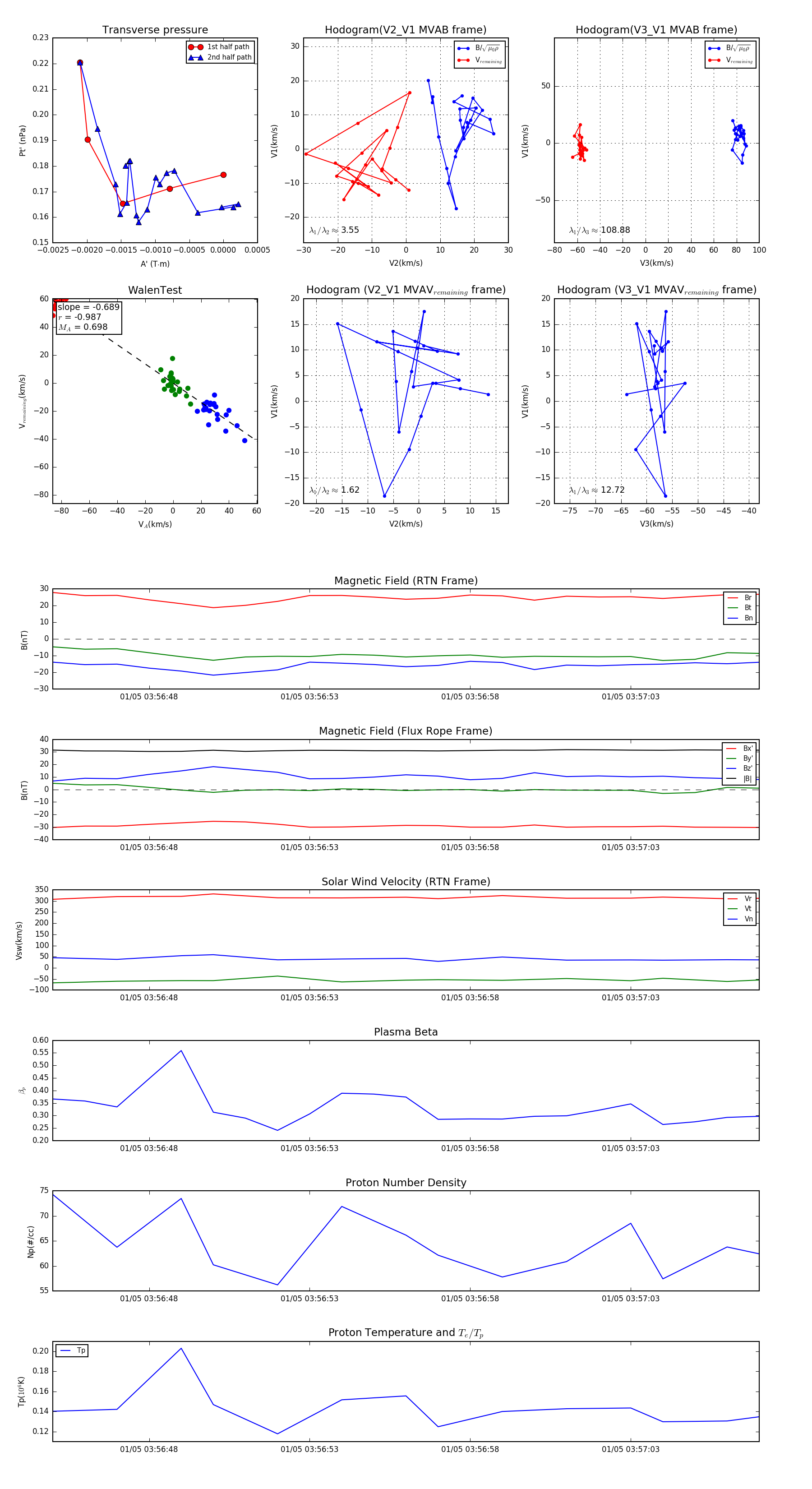
Flux Rope in 2024

Flux Rope Event 2024-01-05 03:56:45 ~ 2024-01-05 03:57:07 (23 seconds)


plot