HOME   LIST
‹–   –›

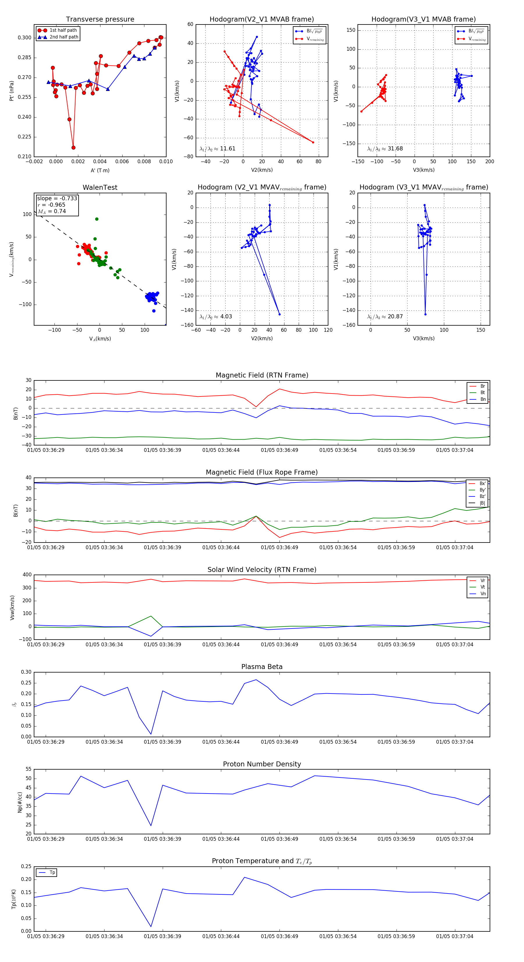
Flux Rope in 2024

Flux Rope Event 2024-01-05 03:36:28 ~ 2024-01-05 03:37:07 (40 seconds)


plot