HOME   LIST
‹–   –›

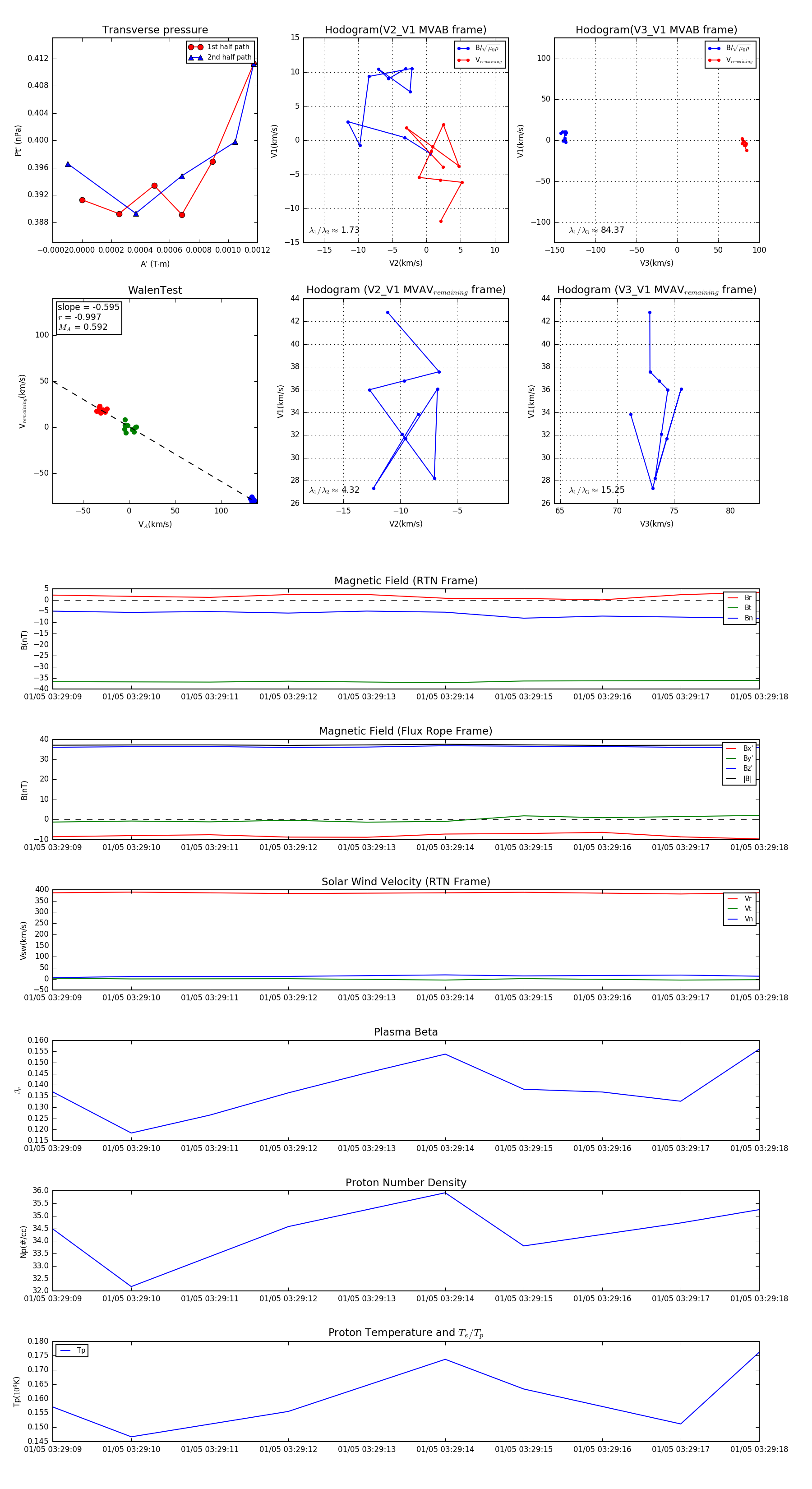
Flux Rope in 2024

Flux Rope Event 2024-01-05 03:29:09 ~ 2024-01-05 03:29:18 (10 seconds)


plot