HOME   LIST
‹–   –›

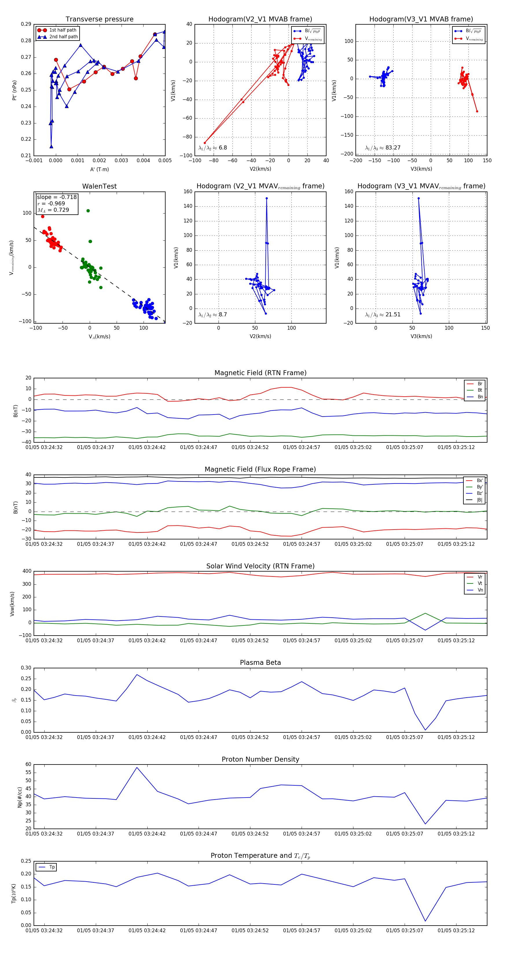
Flux Rope in 2024

Flux Rope Event 2024-01-05 03:24:31 ~ 2024-01-05 03:25:15 (45 seconds)


plot