HOME   LIST
‹–   –›

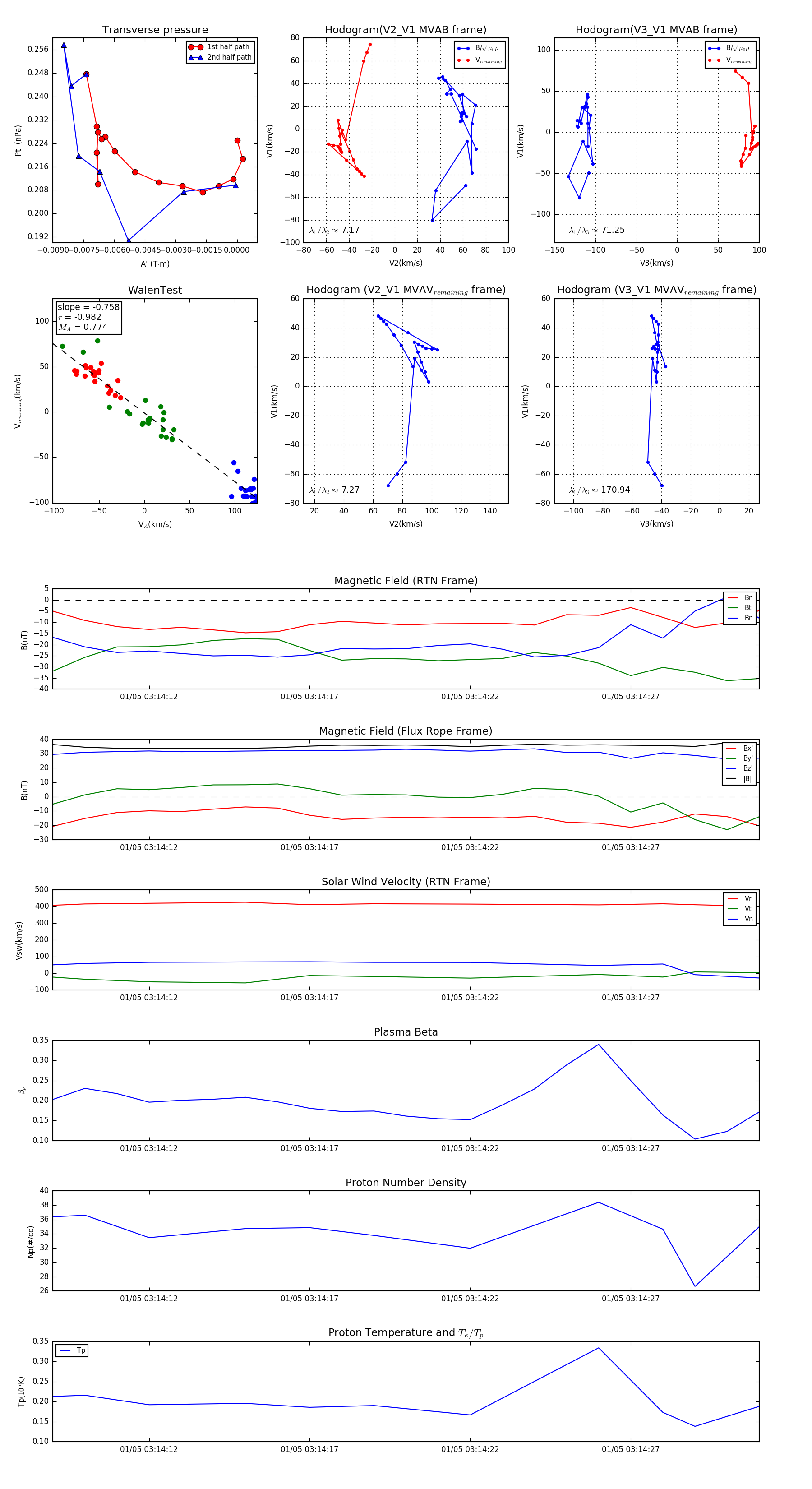
Flux Rope in 2024

Flux Rope Event 2024-01-05 03:14:09 ~ 2024-01-05 03:14:31 (23 seconds)


plot