HOME   LIST
‹–   –›

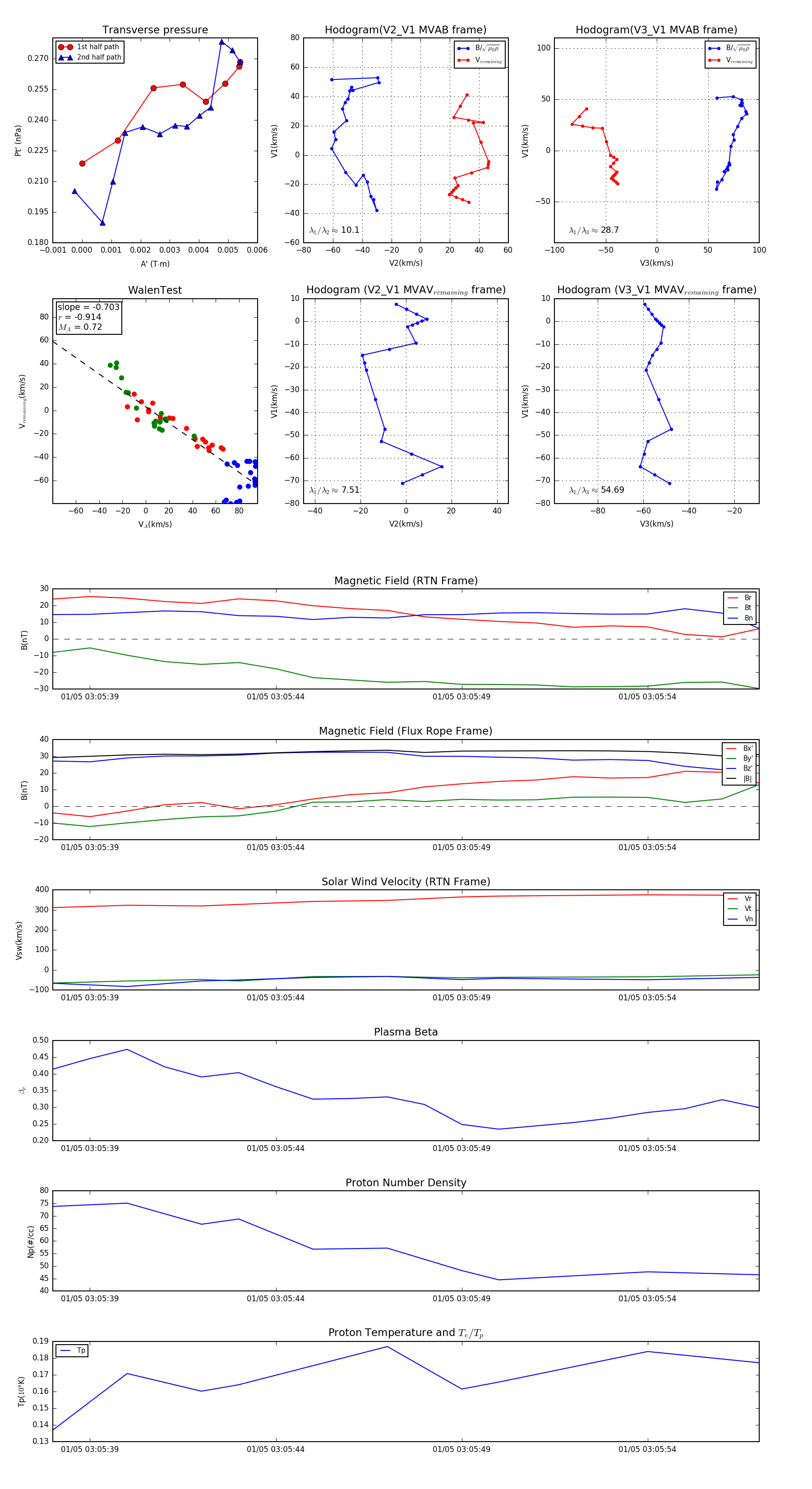
Flux Rope in 2024

Flux Rope Event 2024-01-05 03:05:38 ~ 2024-01-05 03:05:57 (20 seconds)


plot