HOME   LIST
‹–   –›

Flux Rope in 2024

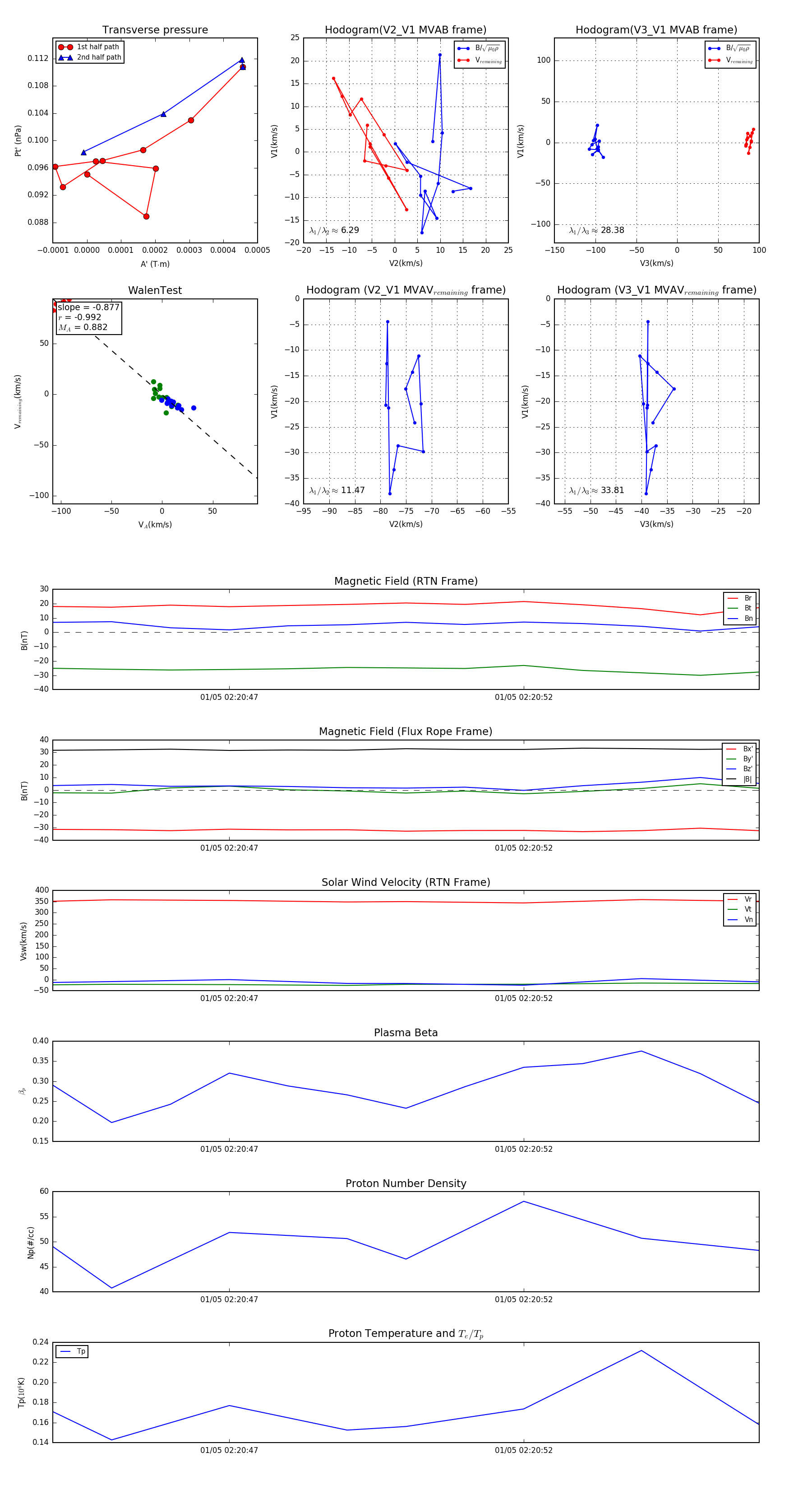
Flux Rope Event 2024-01-05 02:20:44 ~ 2024-01-05 02:20:56 (13 seconds)


plot