HOME   LIST
‹–   –›

Flux Rope in 2024

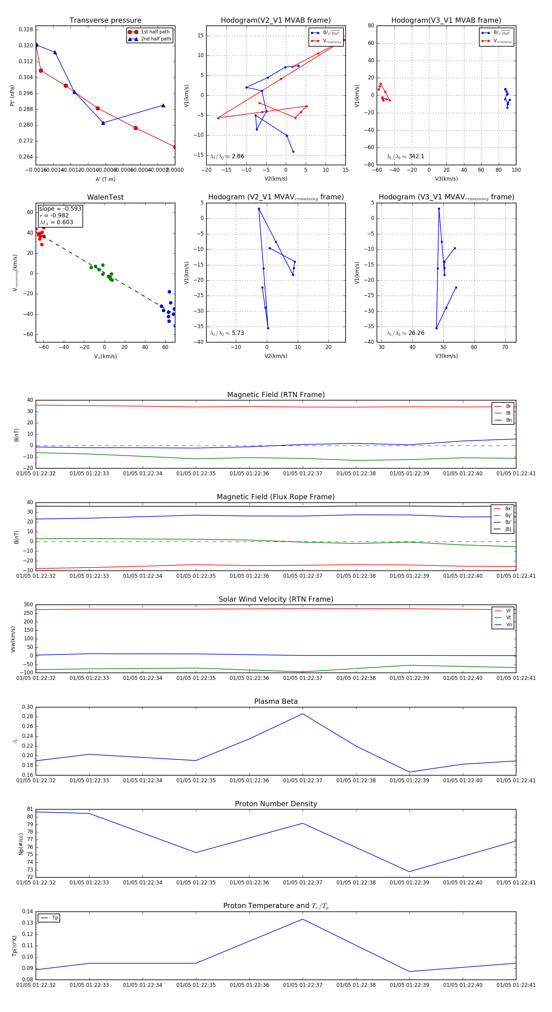
Flux Rope Event 2024-01-05 01:22:32 ~ 2024-01-05 01:22:41 (10 seconds)


plot