HOME   LIST
‹–   –›

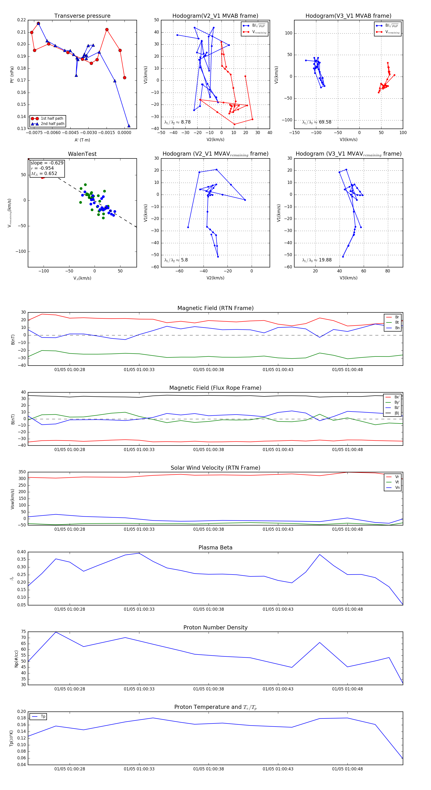
Flux Rope in 2024

Flux Rope Event 2024-01-05 01:00:25 ~ 2024-01-05 01:00:52 (28 seconds)


plot