HOME   LIST
‹–   –›

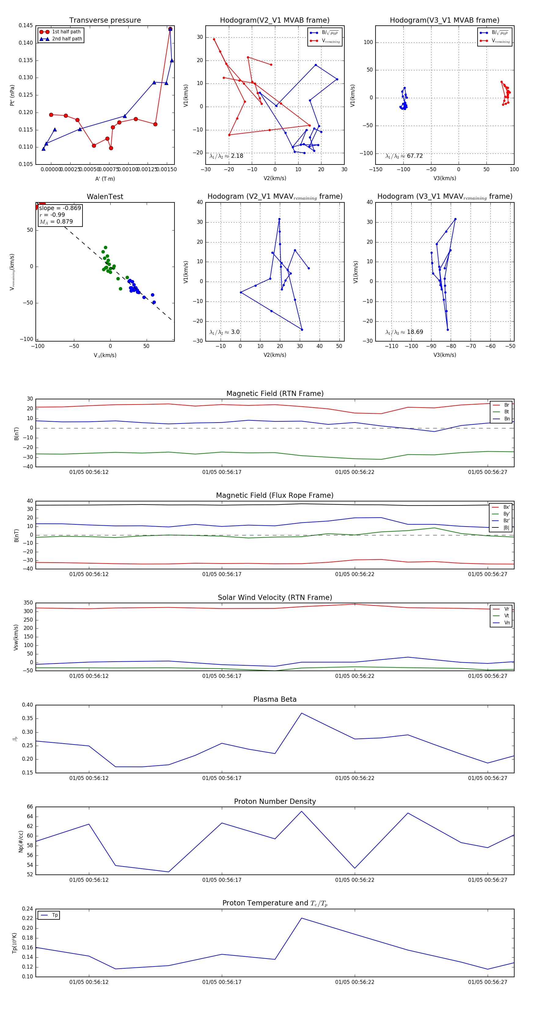
Flux Rope in 2024

Flux Rope Event 2024-01-05 00:56:10 ~ 2024-01-05 00:56:28 (19 seconds)


plot