HOME   LIST
‹–   –›

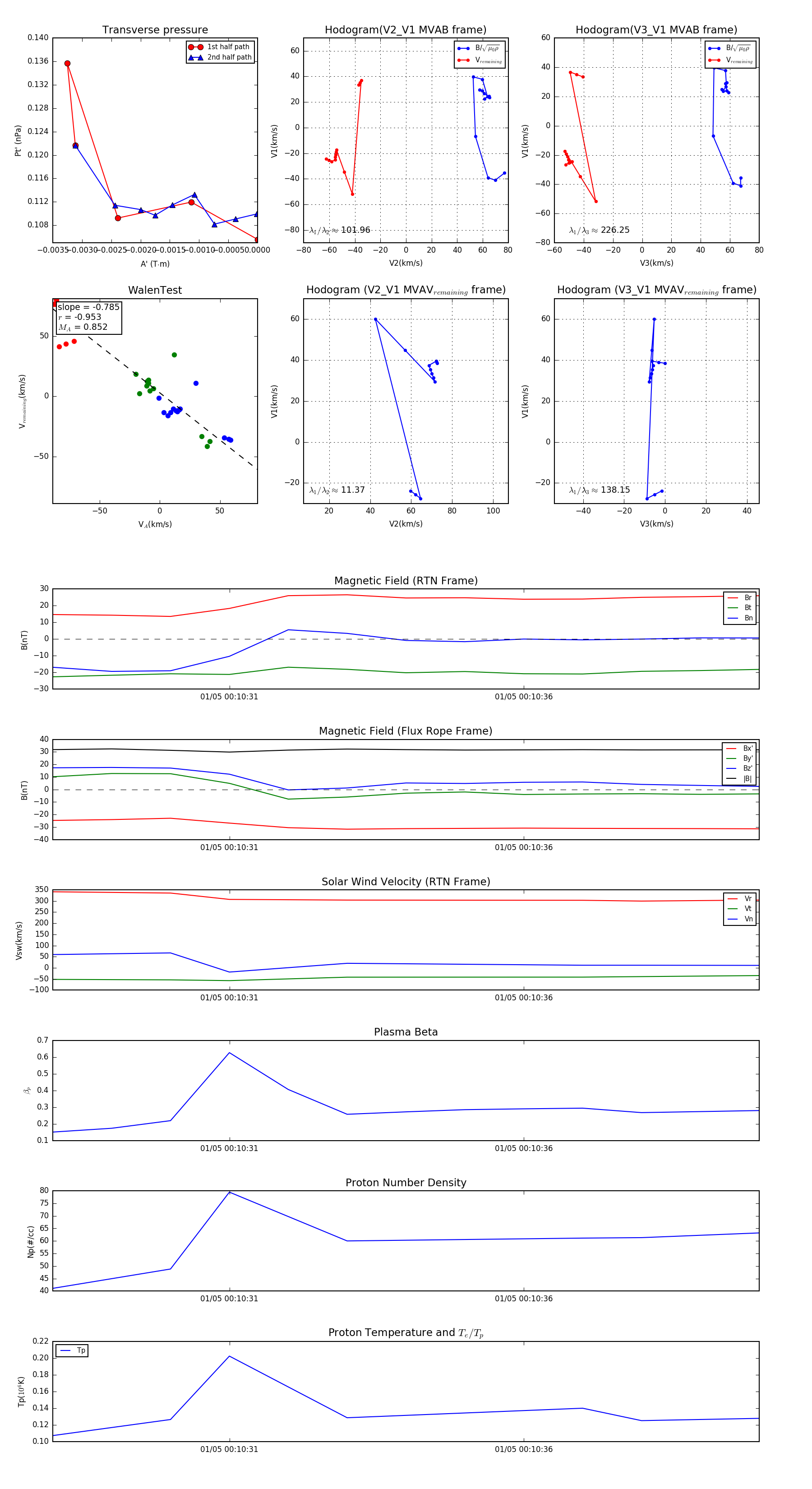
Flux Rope in 2024

Flux Rope Event 2024-01-05 00:10:28 ~ 2024-01-05 00:10:40 (13 seconds)


plot