HOME   LIST
‹–   –›

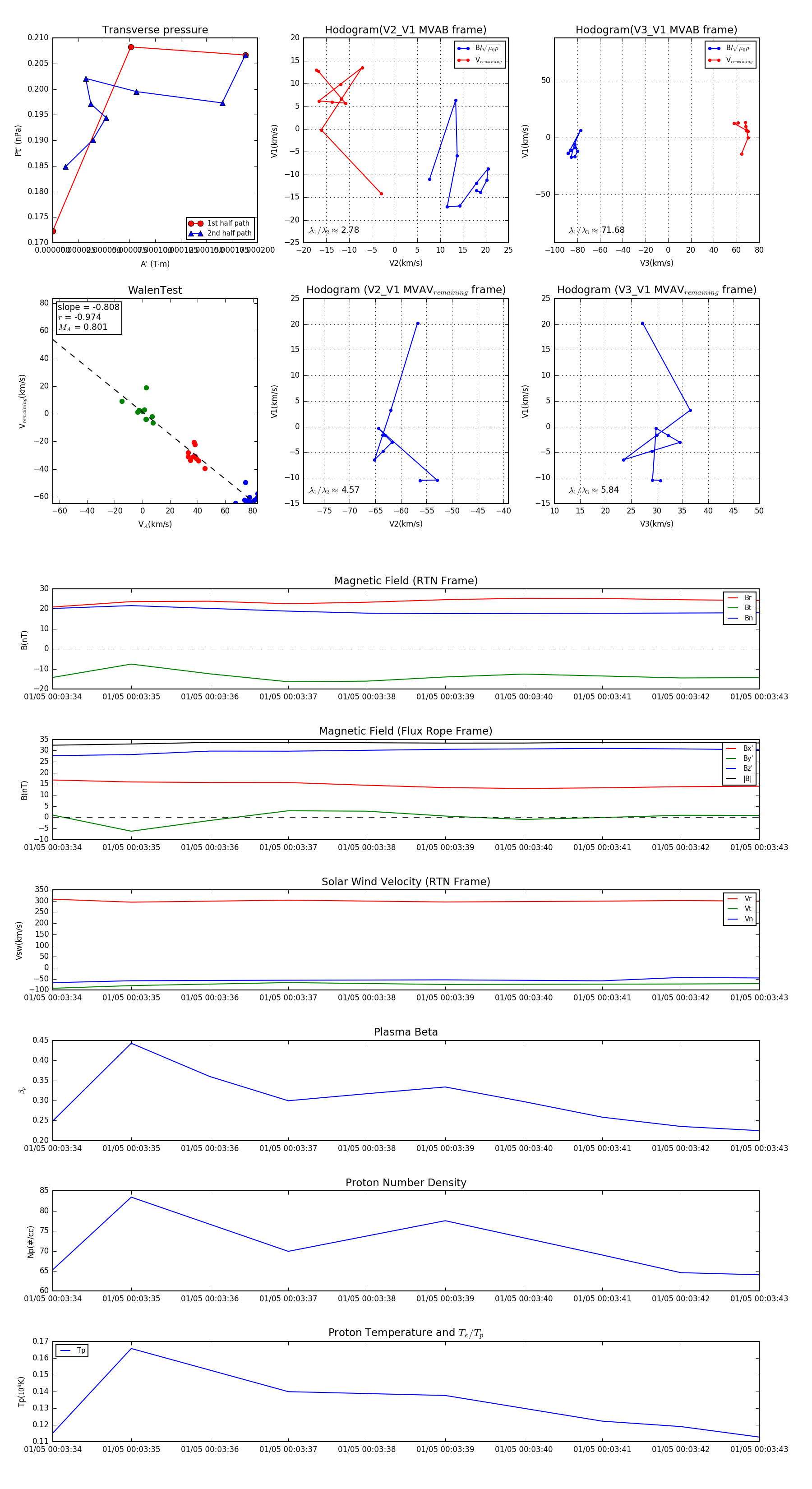
Flux Rope in 2024

Flux Rope Event 2024-01-05 00:03:34 ~ 2024-01-05 00:03:43 (10 seconds)


plot