HOME   LIST
‹–   –›

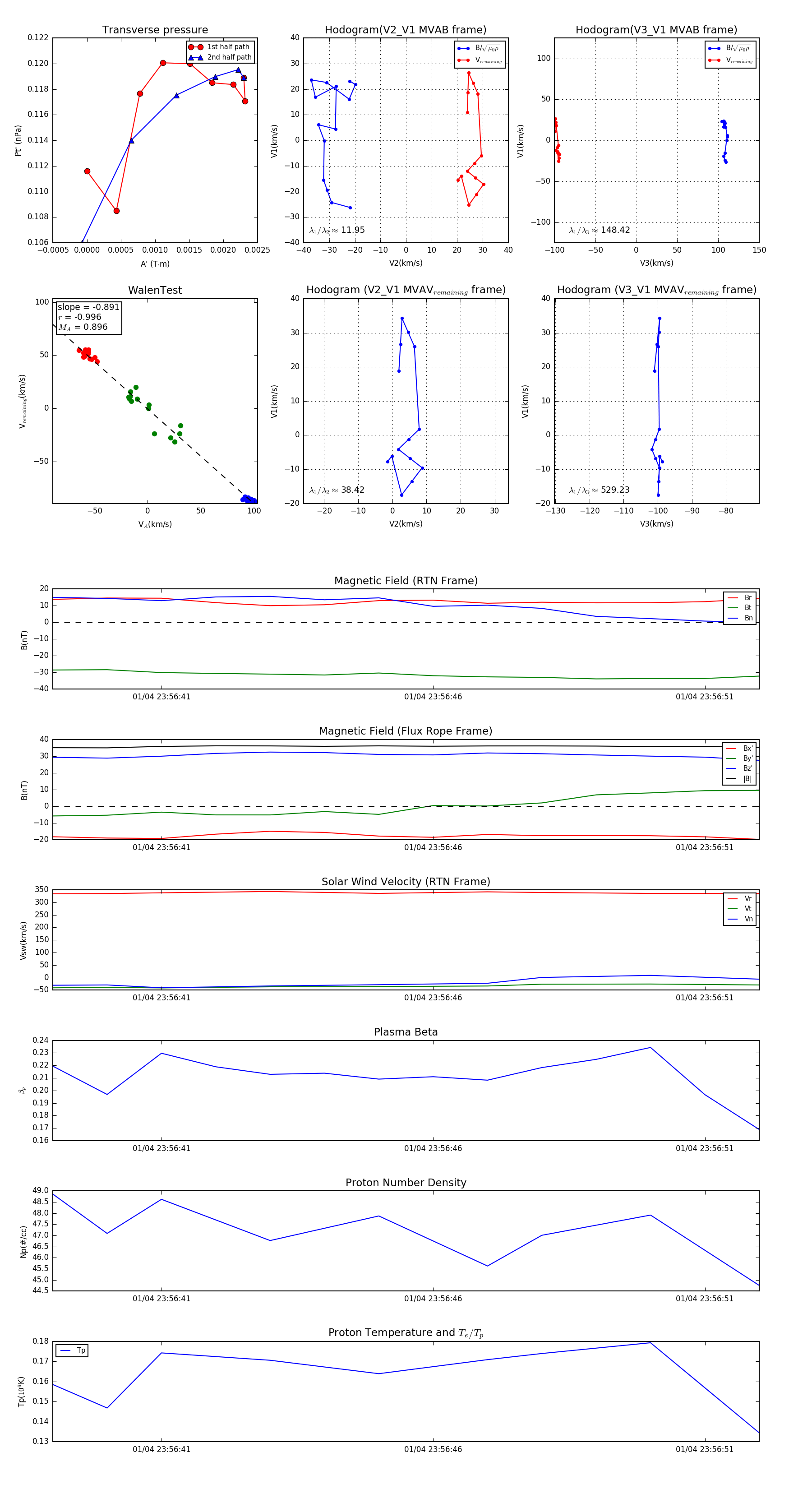
Flux Rope in 2024

Flux Rope Event 2024-01-04 23:56:39 ~ 2024-01-04 23:56:52 (14 seconds)


plot