HOME   LIST
‹–   –›

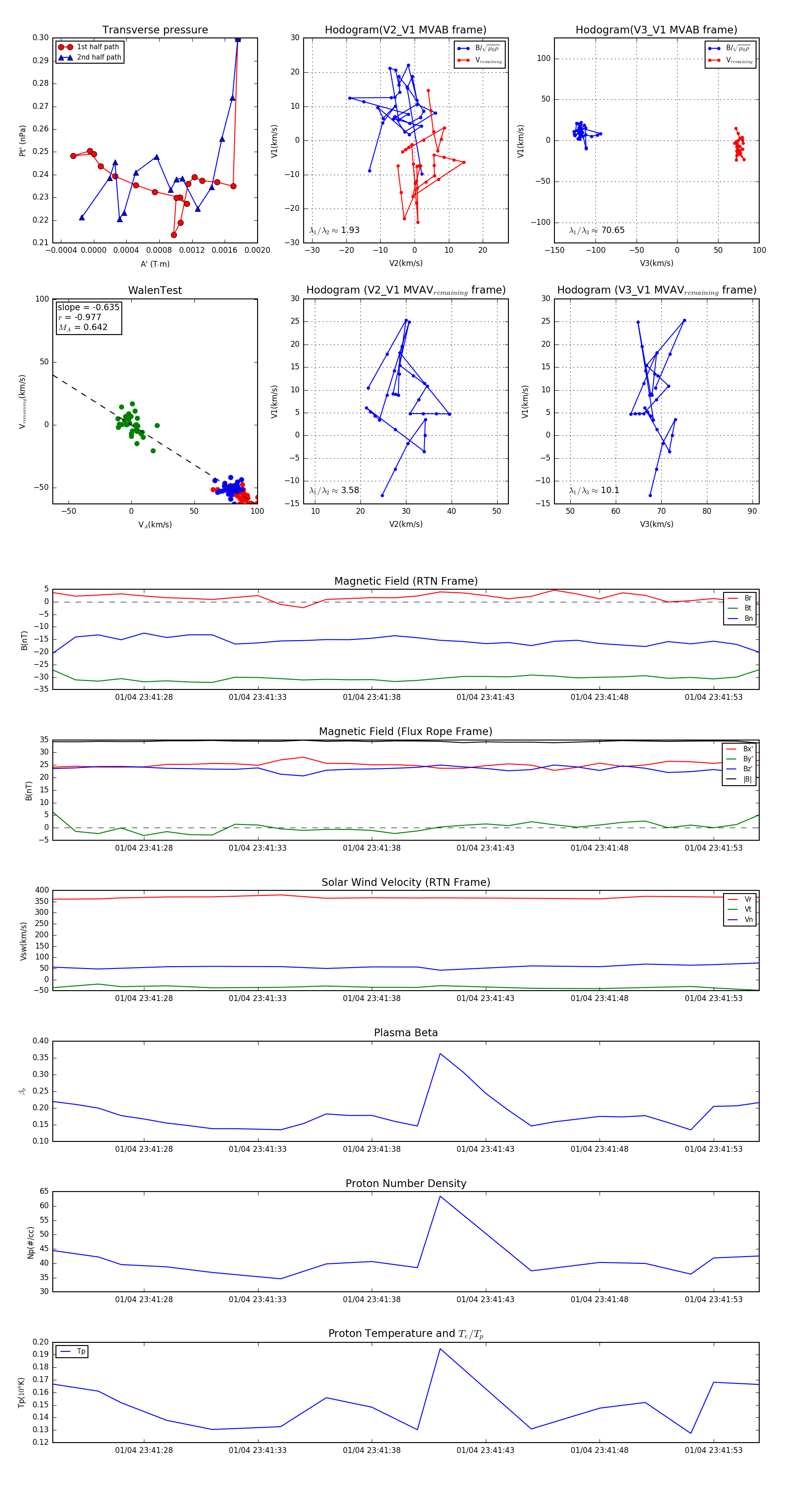
Flux Rope in 2024

Flux Rope Event 2024-01-04 23:41:24 ~ 2024-01-04 23:41:55 (32 seconds)


plot