HOME   LIST
‹–   –›

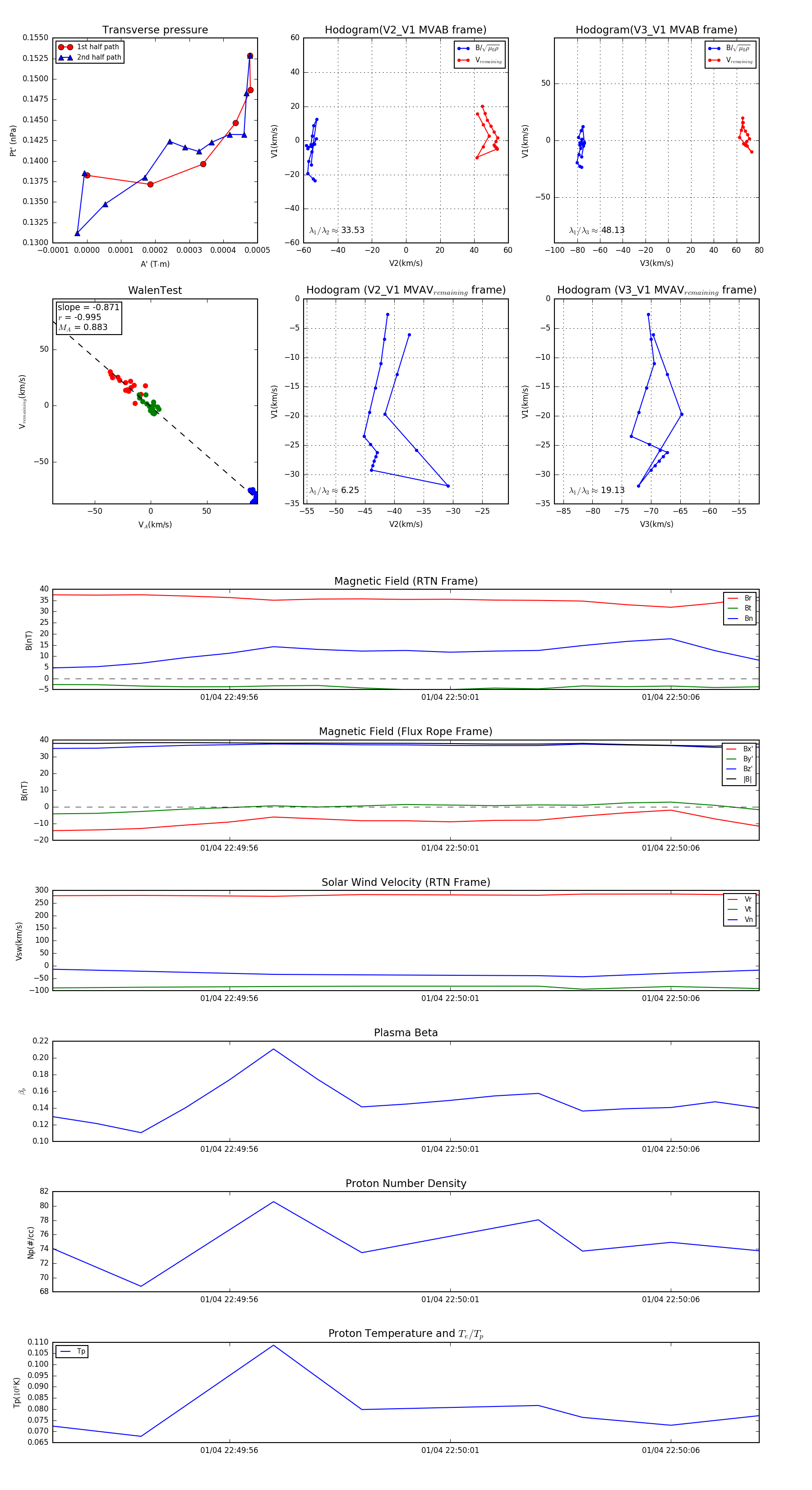
Flux Rope in 2024

Flux Rope Event 2024-01-04 22:49:52 ~ 2024-01-04 22:50:08 (17 seconds)


plot